WARNING:
JavaScript is turned OFF. None of the links on this concept map will
work until it is reactivated.
If you need help turning JavaScript On, click here.
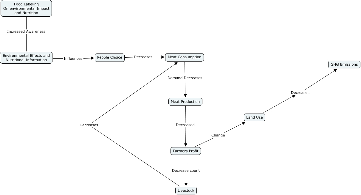
This Concept Map, created with IHMC CmapTools, has information related to: Cmap 1, Environmental Effects and Nutritional Information Influences People Choice, Farmers Profit Change Land Use, Meat Production Decreased Farmers Profit, Food Labeling On environmental Impact and Nutrition Increased Awareness Environmental Effects and Nutritional Information, Land Use Decreases GHG Emissions, People Choice Decreases Meat Consumption, Meat Consumption Demand Decreases Meat Production, Livestock Decreases Meat Consumption, Farmers Profit Decrease count Livestock