WARNING:
JavaScript is turned OFF. None of the links on this concept map will
work until it is reactivated.
If you need help turning JavaScript On, click here.
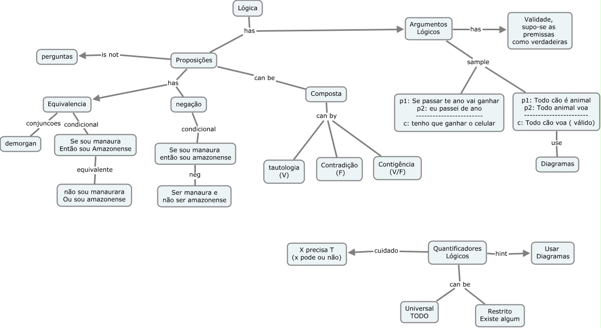
Esse mapa conceitual, produzido no IHMC CmapTools, tem a informação relacionada a: Index, Se sou manaura Então sou Amazonense equivalente não sou manaurara Ou sou amazonense, Argumentos Lógicos has Validade, supo-se as premissas como verdadeiras, Argumentos Lógicos sample p1: Todo cão é animal p2: Todo animal voa ----------------------- c: Todo cão voa ( válido), Equivalencia condicional Se sou manaura Então sou Amazonense, Quantificadores Lógicos cuidado X precisa T (x pode ou não), Proposições has Equivalencia, Quantificadores Lógicos can be Universal TODO, Composta can by tautologia (V), Composta can by Contigência (V/F), Argumentos Lógicos sample p1: Se passar te ano vai ganhar p2: eu passei de ano ------------------------ c: tenho que ganhar o celular, p1: Todo cão é animal p2: Todo animal voa ----------------------- c: Todo cão voa ( válido) use Diagramas, Quantificadores Lógicos can be Restrito Existe algum, Equivalencia conjuncoes demorgan, Proposições can be Composta, Quantificadores Lógicos hint Usar Diagramas, Composta can by Contradição (F), Proposições has negação, Lógica has Argumentos Lógicos, Se sou manaura então sou amazonense neg Ser manaura e não ser amazonense, negação condicional Se sou manaura então sou amazonense