WARNING:
JavaScript is turned OFF. None of the links on this concept map will
work until it is reactivated.
If you need help turning JavaScript On, click here.
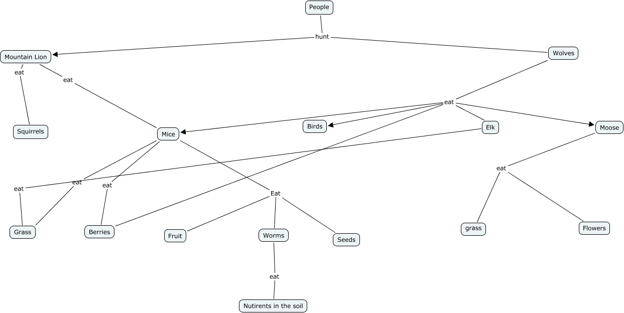
This Concept Map, created with IHMC CmapTools, has information related to: Wolves Food Map 3, Mountain Lion eat Mice, Wolves eat Elk, Mice Eat Seeds, Moose eat grass, People hunt Mountain Lion, Moose eat Flowers, Mice eat Berries, Mountain Lion eat Squirrels, Mice Eat Fruit, Wolves eat Birds, Elk eat Grass, Wolves hunt Mountain Lion, Wolves eat Berries, Mice eat Grass, Worms eat Nutirents in the soil, Mice Eat Worms, Wolves eat Mice, Wolves eat Moose