WARNING:
JavaScript is turned OFF. None of the links on this concept map will
work until it is reactivated.
If you need help turning JavaScript On, click here.
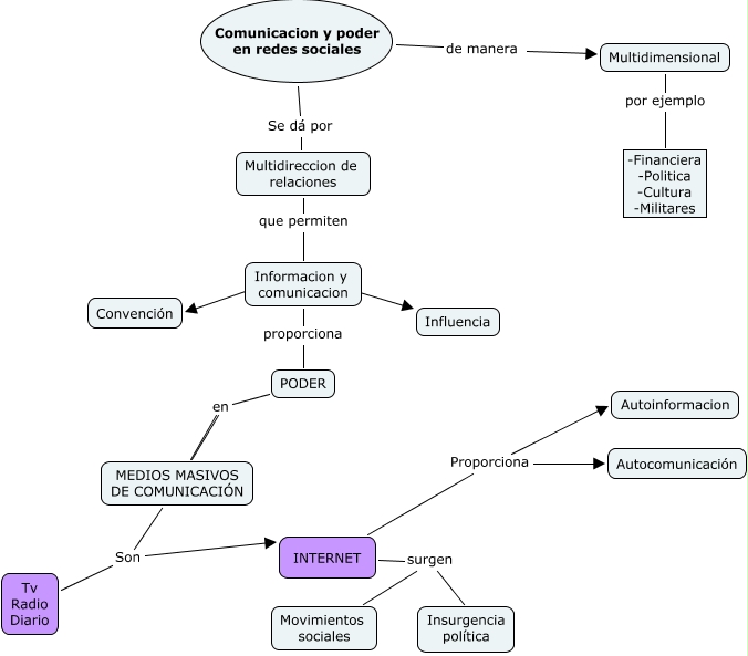
Este Cmap, tiene información relacionada con: Grupo 4, Comunicacion y poder en redes sociales de manera Multidimensional, MEDIOS MASIVOS DE COMUNICACIÓN Son INTERNET, Informacion y comunicacion proporciona PODER, Comunicacion y poder en redes sociales Se dá por Multidireccion de relaciones, Multidimensional por ejemplo -Financiera -Politica -Cultura -Militares, INTERNET Proporciona Autocomunicación, PODER en MEDIOS MASIVOS DE COMUNICACIÓN, INTERNET Proporciona Autoinformacion, Informacion y comunicacion ???? Influencia, INTERNET surgen Movimientos sociales, INTERNET surgen Insurgencia política, Informacion y comunicacion ???? Convención, MEDIOS MASIVOS DE COMUNICACIÓN Son Tv Radio Diario, Multidireccion de relaciones que permiten Informacion y comunicacion