WARNING:
JavaScript is turned OFF. None of the links on this concept map will
work until it is reactivated.
If you need help turning JavaScript On, click here.
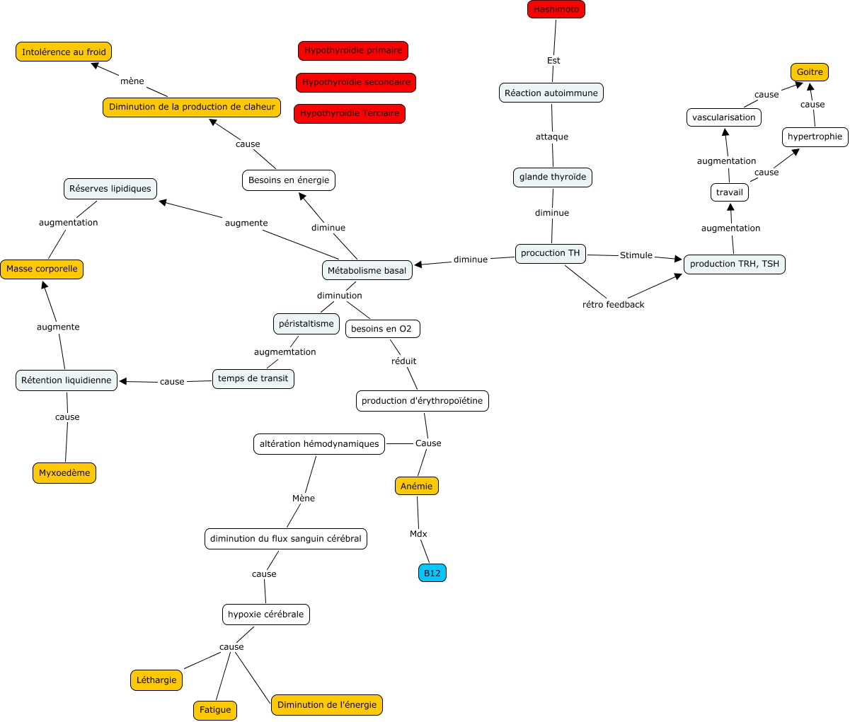
Cette carte de concepts créée avec IHMC CmapTools traite de: Hypothyroidie groupe, Métabolisme basal diminution besoins en O2, Léthargie cause Diminution de l'énergie, procuction TH Stimule production TRH, TSH, Rétention liquidienne cause Myxoedème, travail cause hypertrophie, glande thyroïde diminue procuction TH, production d'érythropoïétine Cause Anémie, hypertrophie cause Goitre, Anémie Mdx B12, temps de transit cause Rétention liquidienne, vascularisation cause Goitre, Hashimoto Est Réaction autoimmune, Besoins en énergie cause Diminution de la production de claheur, hypoxie cérébrale cause diminution du flux sanguin cérébral, Réserves lipidiques augmentation Masse corporelle, altération hémodynamiques Mène diminution du flux sanguin cérébral, travail augmentation vascularisation, production d'érythropoïétine Cause altération hémodynamiques, Métabolisme basal diminue Besoins en énergie, Léthargie cause Fatigue