WARNING:
JavaScript is turned OFF. None of the links on this concept map will
work until it is reactivated.
If you need help turning JavaScript On, click here.
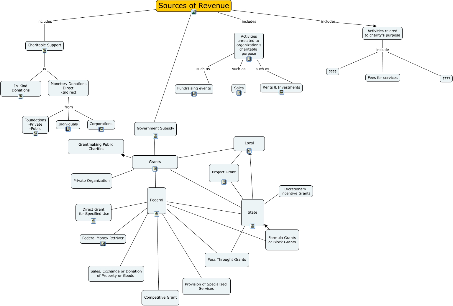
This Concept Map, created with IHMC CmapTools, has information related to: Untitled, Monetary Donations -Direct -Indirect from Foundations -Private -Public, Grants ???? Grantmaking Public Charities, Sources of Revenue ???? ????, Activities unrelated to organization's charitable purpose such as Sales, Project Grant ???? State, Federal ???? Pass Throught Grants, Pass Throught Grants ???? State, Sources of Revenue includes Activities related to charity's purpose, Local ???? Project Grant, Monetary Donations -Direct -Indirect from Corporations, Grants ???? Private Organization, Activities related to charity's purpose include ????, Activities unrelated to organization's charitable purpose such as Fundraising events, Activities unrelated to organization's charitable purpose such as Rents & Investments, Charitable Support is In-Kind Donations, Grants ???? State, Sources of Revenue includes Activities unrelated to organization's charitable purpose, Federal ???? Sales, Exchange or Donation of Property or Goods, Federal ???? Formula Grants or Block Grants, Grants ???? Government Subsidy