WARNING:
JavaScript is turned OFF. None of the links on this concept map will
work until it is reactivated.
If you need help turning JavaScript On, click here.
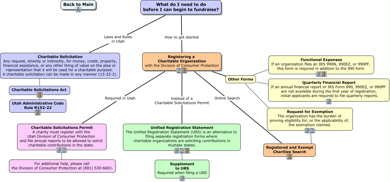
This Concept Map, created with IHMC CmapTools, has information related to: Charitable Solicitation, Charitable Solicitations Permit A charity must register with the Utah Division of Consumer Protection and file annual reports to be allowed to solicit charitable contributions in the state. ???? For additional help, please call the Division of Consumer Protection at (801) 530-6601., Registering a Charitable Organization with the Division of Consumer Protection Online Search Registered and Exempt Charities Search, Registering a Charitable Organization with the Division of Consumer Protection Instead of a Charitable Solicitations Permit Unified Registration Statement The Unified Registration Statement (URS) is an alternative to filing separate registration forms where charitable organizations are soliciting contributions in multiple states., Request for Exemption The organization has the burden of proving eligibility for, or the applicability of, the exemption claimed. ???? Registered and Exempt Charities Search, What do I need to do before I can begin to fundraise? How to get started Registering a Charitable Organization with the Division of Consumer Protection, What do I need to do before I can begin to fundraise? Laws and Rules in Utah Charitable Solicitation Any request, directly or indirectly, for money, credit, property, financial assistance, or any other thing of value on the plea or representation that it will be used for a charitable purpose. A charitable solicitation can be made in any manner (13-22-2)., Other Forms ???? Functional Expenses If an organization files an IRS 990N, 990EZ, or 990PF, this form is required in addition to the 990 form., Other Forms ???? Request for Exemption The organization has the burden of proving eligibility for, or the applicability of, the exemption claimed., Other Forms ???? Quarterly Financial Report If an annual financial report or IRS Form 990, 990EZ, or 990PF are not available during the first year of registration, initial applicants are required to file quarterly reports., Unified Registration Statement The Unified Registration Statement (URS) is an alternative to filing separate registration forms where charitable organizations are soliciting contributions in multiple states. ???? Supplement to URS Required when filing a URS, Registering a Charitable Organization with the Division of Consumer Protection ???? Other Forms, Charitable Solicitations Act ???? Utah Administrative Code Rule R152-22, Registering a Charitable Organization with the Division of Consumer Protection Required in Utah Charitable Solicitations Permit A charity must register with the Utah Division of Consumer Protection and file annual reports to be allowed to solicit charitable contributions in the state., Charitable Solicitation Any request, directly or indirectly, for money, credit, property, financial assistance, or any other thing of value on the plea or representation that it will be used for a charitable purpose. A charitable solicitation can be made in any manner (13-22-2). ???? Charitable Solicitations Act