WARNING:
JavaScript is turned OFF. None of the links on this concept map will
work until it is reactivated.
If you need help turning JavaScript On, click here.
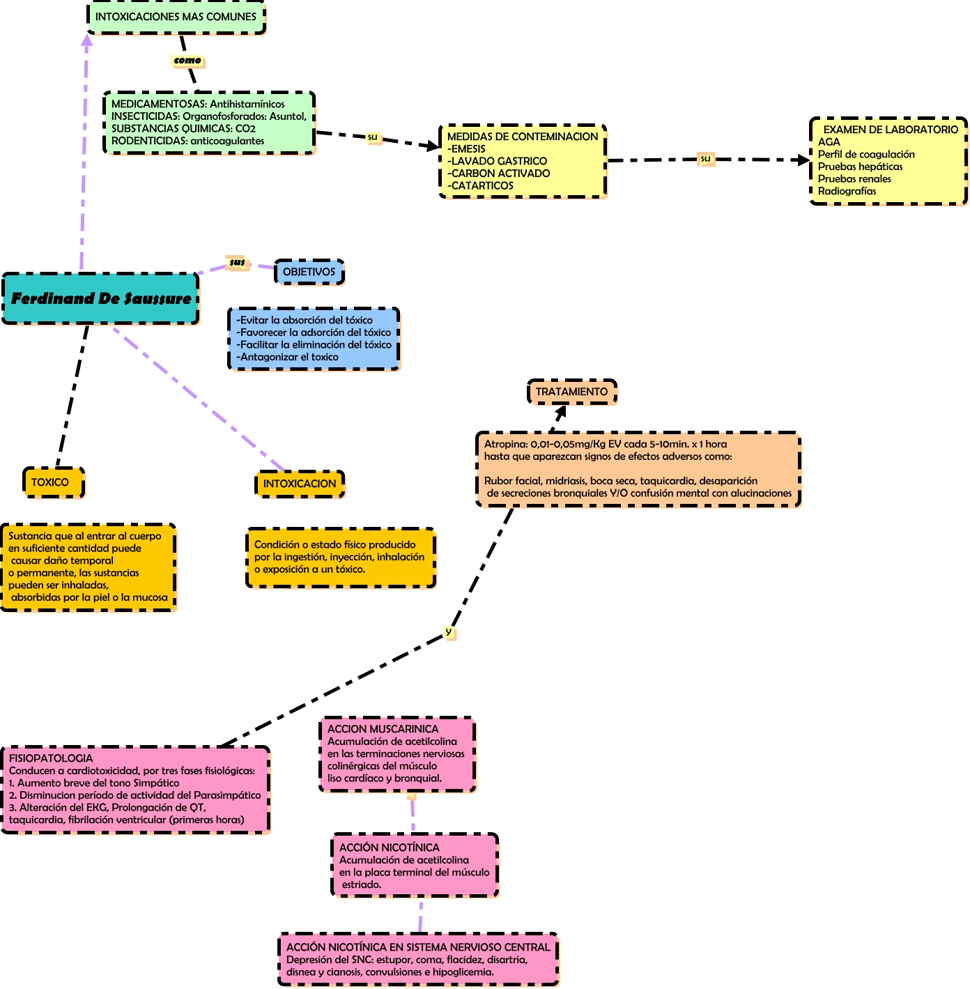
Este Cmap, tiene información relacionada con: Intoxicaciòn, OBJETIVOS sus Ferdinand De Saussure, Ferdinand De Saussure ???? INTOXICACIONES MAS COMUNES, MEDICAMENTOSAS: Antihistamínicos INSECTICIDAS: Organofosforados: Asuntol, SUBSTANCIAS QUIMICAS: CO2 RODENTICIDAS: anticoagulantes su MEDIDAS DE CONTEMINACION -EMESIS -LAVADO GASTRICO -CARBON ACTIVADO -CATARTICOS, ACCION MUSCARINICA Acumulación de acetilcolina en las terminaciones nerviosas colinérgicas del músculo liso cardíaco y bronquial. ACCIÓN NICOTÍNICA Acumulación de acetilcolina en la placa terminal del músculo estriado., INTOXICACIONES MAS COMUNES como MEDICAMENTOSAS: Antihistamínicos INSECTICIDAS: Organofosforados: Asuntol, SUBSTANCIAS QUIMICAS: CO2 RODENTICIDAS: anticoagulantes, ACCIÓN NICOTÍNICA EN SISTEMA NERVIOSO CENTRAL Depresión del SNC: estupor, coma, flacidez, disartria, disnea y cianosis, convulsiones e hipoglicemia. ???? ACCIÓN NICOTÍNICA Acumulación de acetilcolina en la placa terminal del músculo estriado., INTOXICACION ???? Ferdinand De Saussure, Ferdinand De Saussure ???? TOXICO, FISIOPATOLOGIA Conducen a cardiotoxicidad, por tres fases fisiológicas: 1. Aumento breve del tono Simpático 2. Disminucion período de actividad del Parasimpático 3. Alteración del EKG, Prolongación de QT, taquicardia, fibrilación ventricular (primeras horas) y TRATAMIENTO, MEDIDAS DE CONTEMINACION -EMESIS -LAVADO GASTRICO -CARBON ACTIVADO -CATARTICOS su EXAMEN DE LABORATORIO AGA Perfil de coagulación Pruebas hepáticas Pruebas renales Radiografías