WARNING:
JavaScript is turned OFF. None of the links on this concept map will
work until it is reactivated.
If you need help turning JavaScript On, click here.
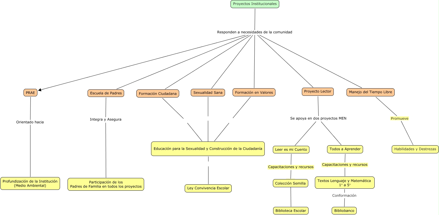
Este Cmap, tiene información relacionada con: Proyectos Institucionales, Colección Semilla ???? Biblioteca Escolar, Proyectos Institucionales Responden a necesidades de la comunidad Proyecto Lector, Proyectos Institucionales Responden a necesidades de la comunidad Formación Ciudadana, Proyectos Institucionales Responden a necesidades de la comunidad PRAE, Proyectos Institucionales Responden a necesidades de la comunidad Formación en Valores, Proyecto Lector Se apoya en dos proyectos MEN Todos a Aprender, Educación para la Sexualidad y Construcción de la Ciudadanía ???? Ley Convivencia Escolar, Formación Ciudadana ???? Educación para la Sexualidad y Construcción de la Ciudadanía, Leer es mi Cuento Capacitaciones y recursos Colección Semilla, Manejo del Tiempo Libre Promueve Habilidades y Destrezas, Textos Lenguaje y Matemática 1° a 5° Conformación Bibliobanco, Sexualidad Sana ???? ????, Proyectos Institucionales Responden a necesidades de la comunidad Manejo del Tiempo Libre, ???? ???? Educación para la Sexualidad y Construcción de la Ciudadanía, Proyectos Institucionales Responden a necesidades de la comunidad Escuela de Padres, Proyecto Lector Se apoya en dos proyectos MEN Leer es mi Cuento, Escuela de Padres Integra y Asegura Participación de los Padres de Familia en todos los proyectos, PRAE Orientado hacia Profundización de la Institución (Medio Ambiental), Todos a Aprender Capacitaciones y recursos Textos Lenguaje y Matemática 1° a 5°, Proyectos Institucionales Responden a necesidades de la comunidad Sexualidad Sana