WARNING:
JavaScript is turned OFF. None of the links on this concept map will
work until it is reactivated.
If you need help turning JavaScript On, click here.
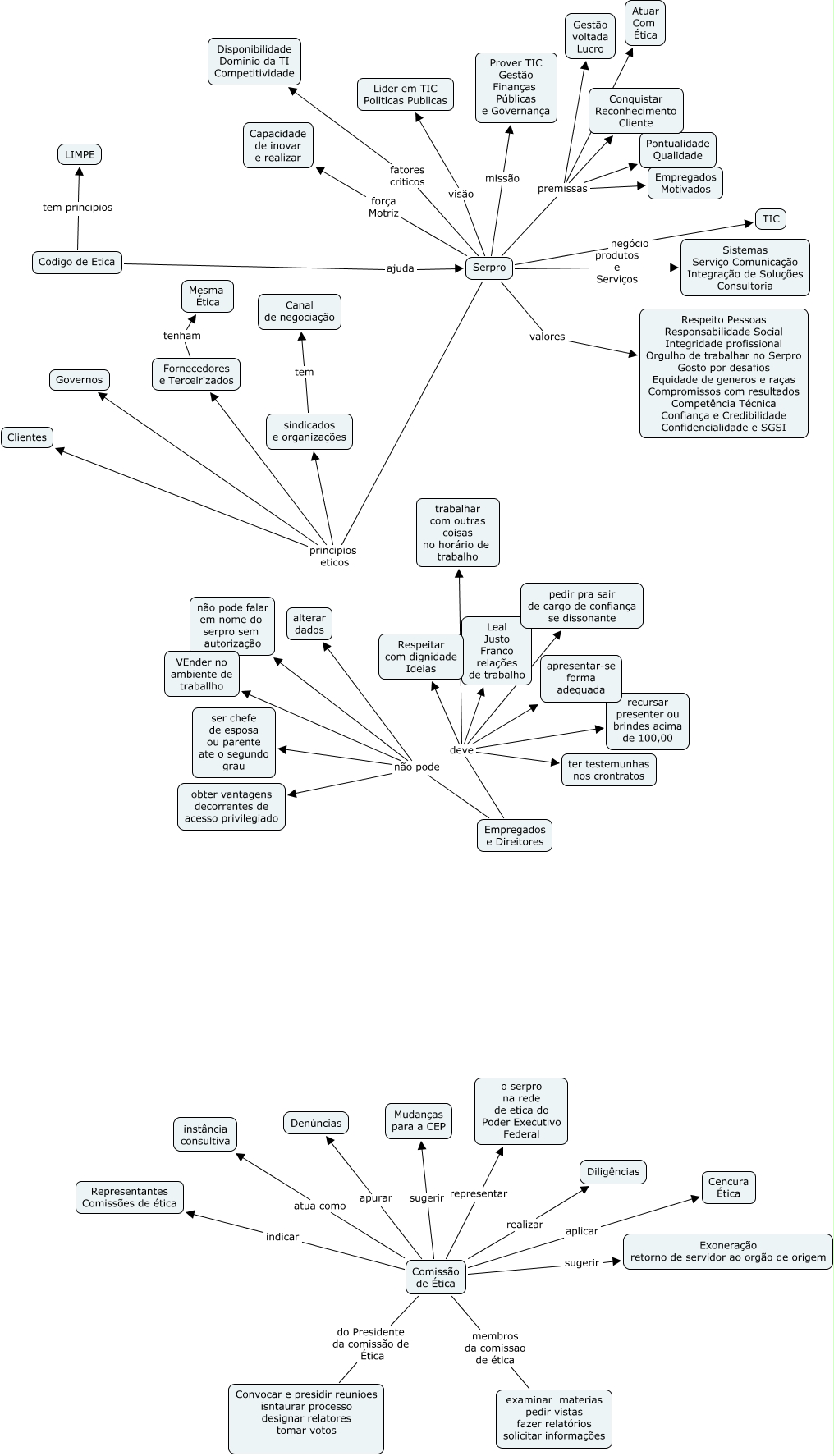
Esse mapa conceitual, produzido no IHMC CmapTools, tem a informação relacionada a: Codigo de Etica, Empregados e Direitores deve pedir pra sair de cargo de confiança se dissonante, Comissão de Ética representar o serpro na rede de etica do Poder Executivo Federal, Codigo de Etica tem principios LIMPE, Comissão de Ética membros da comissao de ética examinar materias pedir vistas fazer relatórios solicitar informações, Comissão de Ética sugerir Exoneração retorno de servidor ao orgão de origem, Comissão de Ética do Presidente da comissão de Ética Convocar e presidir reunioes isntaurar processo designar relatores tomar votos, Serpro força Motriz Capacidade de inovar e realizar, Empregados e Direitores não pode alterar dados, Serpro produtos e Serviços Sistemas Serviço Comunicação Integração de Soluções Consultoria, Empregados e Direitores deve trabalhar com outras coisas no horário de trabalho, Comissão de Ética apurar Denúncias, Serpro principios eticos Governos, Serpro premissas Conquistar Reconhecimento Cliente, Serpro visão Lider em TIC Politicas Publicas, Serpro missão Prover TIC Gestão Finanças Públicas e Governança, Serpro negócio TIC, Empregados e Direitores deve recursar presenter ou brindes acima de 100,00, Empregados e Direitores deve apresentar-se forma adequada, Empregados e Direitores deve ter testemunhas nos crontratos, Serpro valores Respeito Pessoas Responsabilidade Social Integridade profissional Orgulho de trabalhar no Serpro Gosto por desafios Equidade de generos e raças Compromissos com resultados Competência Técnica Confiança e Credibilidade Confidencialidade e SGSI