WARNING:
JavaScript is turned OFF. None of the links on this concept map will
work until it is reactivated.
If you need help turning JavaScript On, click here.
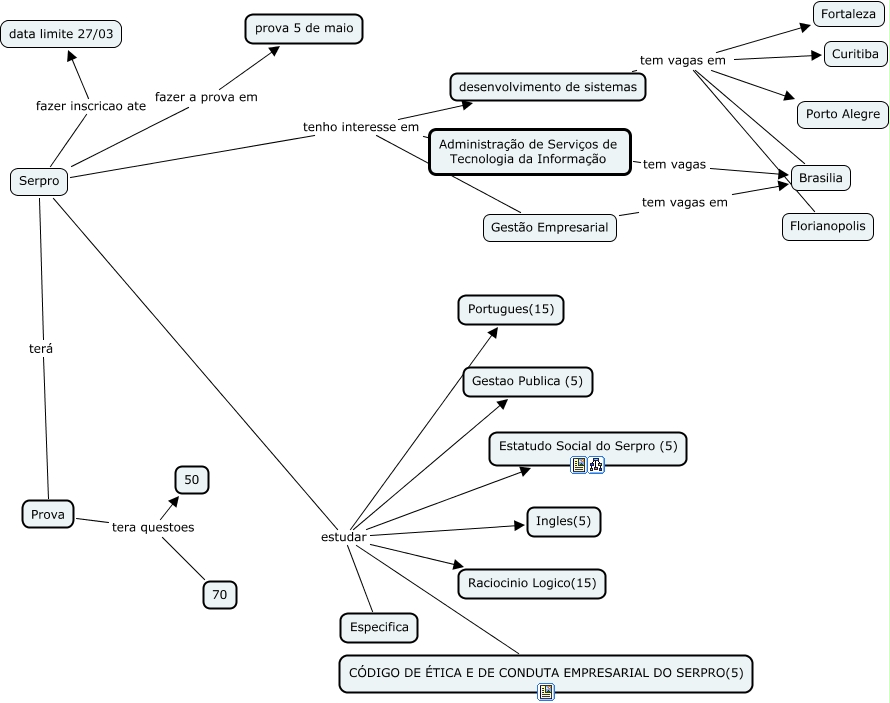
Esse mapa conceitual, produzido no IHMC CmapTools, tem a informação relacionada a: Serpro 2013, Serpro estudar Raciocinio Logico(15), Prova tera questoes 70, desenvolvimento de sistemas tem vagas em Fortaleza, Serpro estudar Especifica, Serpro fazer inscricao ate data limite 27/03, Serpro estudar Ingles(5), desenvolvimento de sistemas tem vagas em Florianopolis, Serpro estudar Estatudo Social do Serpro (5), Serpro estudar Gestao Publica (5), Serpro estudar CÓDIGO DE ÉTICA E DE CONDUTA EMPRESARIAL DO SERPRO(5), Prova tera questoes 50, Gestão Empresarial tem vagas em Brasilia, desenvolvimento de sistemas tem vagas em Curitiba, Serpro tenho interesse em desenvolvimento de sistemas, desenvolvimento de sistemas tem vagas em Brasilia, Serpro estudar Portugues(15), Serpro tenho interesse em Gestão Empresarial, Serpro fazer a prova em prova 5 de maio, Administração de Serviços de Tecnologia da Informação tem vagas Brasilia, Serpro tenho interesse em Administração de Serviços de Tecnologia da Informação