WARNING:
JavaScript is turned OFF. None of the links on this concept map will
work until it is reactivated.
If you need help turning JavaScript On, click here.
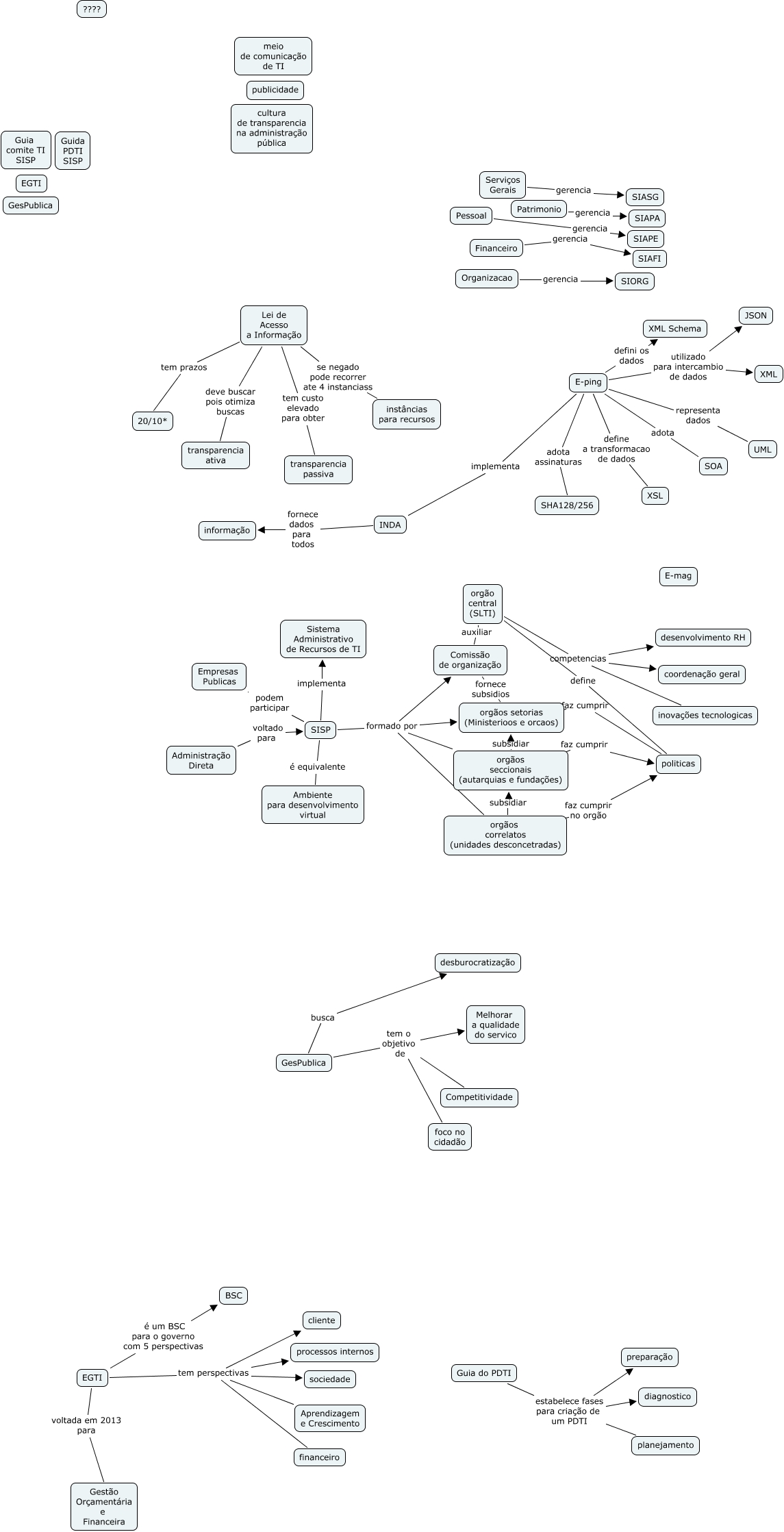
Esse mapa conceitual, produzido no IHMC CmapTools, tem a informação relacionada a: Governança de TI, Comissão de organização auxiliar orgão central (SLTI), E-ping defini os dados XML Schema, Lei de Acesso a Informação tem custo elevado para obter transparencia passiva, SISP é equivalente Ambiente para desenvolvimento virtual, SISP formado por Comissão de organização, orgãos setorias (Ministerioos e orcaos) faz cumprir politicas, SISP implementa Sistema Administrativo de Recursos de TI, Lei de Acesso a Informação tem prazos 20/10*, EGTI é um BSC para o governo com 5 perspectivas BSC, SISP formado por orgãos correlatos (unidades desconcetradas), Lei de Acesso a Informação deve buscar pois otimiza buscas transparencia ativa, orgão central (SLTI) competencias desenvolvimento RH, orgão central (SLTI) define politicas, E-ping define a transformacao de dados XSL, Pessoal gerencia SIAPE, Lei de Acesso a Informação se negado pode recorrer ate 4 instanciass instâncias para recursos, Guia do PDTI estabelece fases para criação de um PDTI diagnostico, Patrimonio gerencia SIAPA, orgãos seccionais (autarquias e fundações) faz cumprir politicas, EGTI tem perspectivas cliente