WARNING:
JavaScript is turned OFF. None of the links on this concept map will
work until it is reactivated.
If you need help turning JavaScript On, click here.
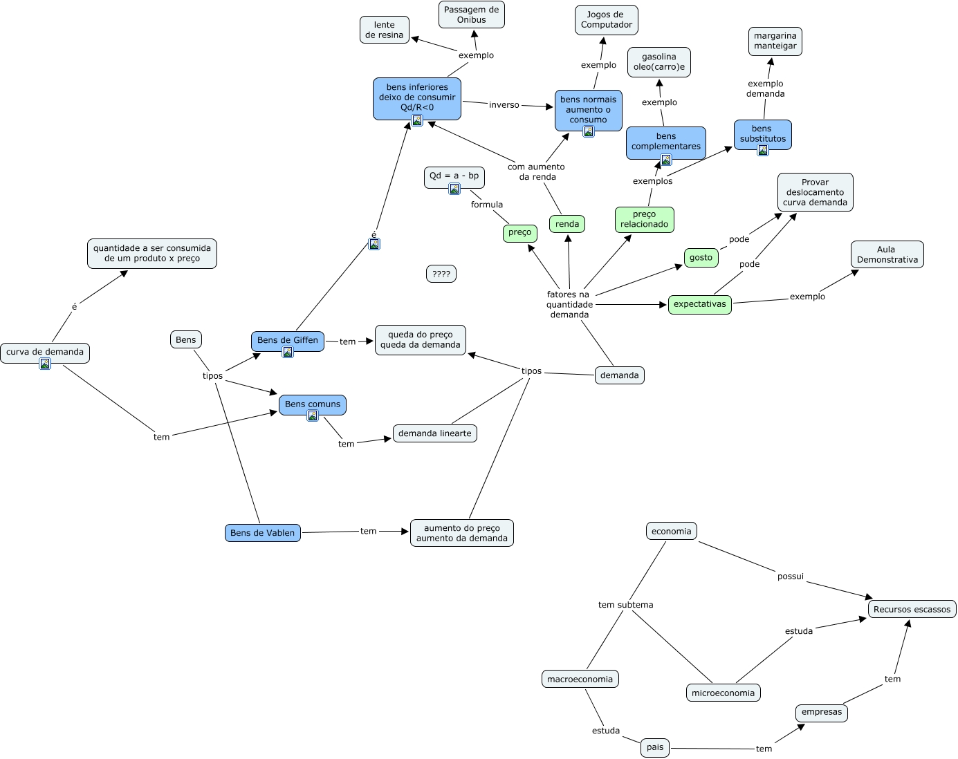
Esse mapa conceitual, produzido no IHMC CmapTools, tem a informação relacionada a: Anvisa_Regulacao, bens normais aumento o consumo exemplo Jogos de Computador, microeconomia estuda Recursos escassos, renda com aumento da renda bens inferiores deixo de consumir Qd/Rɘ, demanda tipos demanda linearte, Bens de Giffen tem queda do preço queda da demanda, economia possui Recursos escassos, demanda fatores na quantidade demanda gosto, demanda tipos aumento do preço aumento da demanda, Bens comuns tem demanda linearte, Bens tipos Bens comuns, bens substitutos exemplo demanda margarina manteigar, demanda fatores na quantidade demanda preço, preço relacionado exemplos bens complementares, bens complementares exemplo gasolina oleo(carro)e, bens inferiores deixo de consumir Qd/Rɘ inverso bens normais aumento o consumo, macroeconomia estuda pais, expectativas exemplo Aula Demonstrativa, curva de demanda tem Bens comuns, pais tem empresas, renda com aumento da renda bens normais aumento o consumo