WARNING:
JavaScript is turned OFF. None of the links on this concept map will
work until it is reactivated.
If you need help turning JavaScript On, click here.
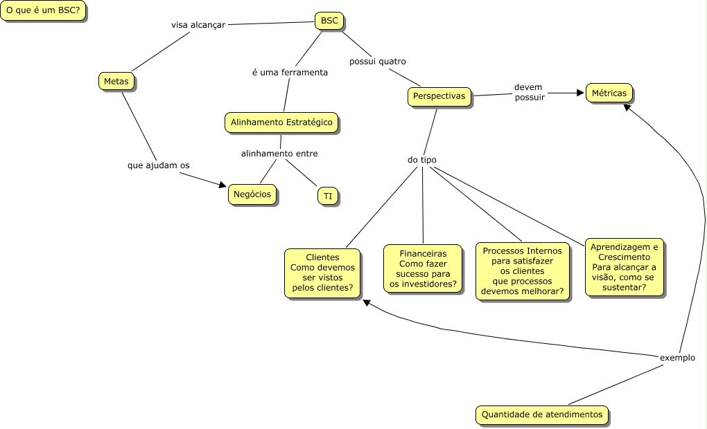
Esse mapa conceitual, produzido no IHMC CmapTools, tem a informação relacionada a: BSC, Alinhamento Estratégico alinhamento entre Negócios, Quantidade de atendimentos exemplo Clientes Como devemos ser vistos pelos clientes?, BSC visa alcançar Metas, BSC é uma ferramenta Alinhamento Estratégico, BSC possui quatro Perspectivas, Perspectivas do tipo Clientes Como devemos ser vistos pelos clientes?, Metas que ajudam os Negócios, TI alinhamento entre Negócios, Perspectivas devem possuir Métricas, Perspectivas do tipo Financeiras Como fazer sucesso para os investidores?, Perspectivas do tipo Aprendizagem e Crescimento Para alcançar a visão, como se sustentar?, Quantidade de atendimentos exemplo Métricas, Perspectivas do tipo Processos Internos para satisfazer os clientes que processos devemos melhorar?