WARNING:
JavaScript is turned OFF. None of the links on this concept map will
work until it is reactivated.
If you need help turning JavaScript On, click here.
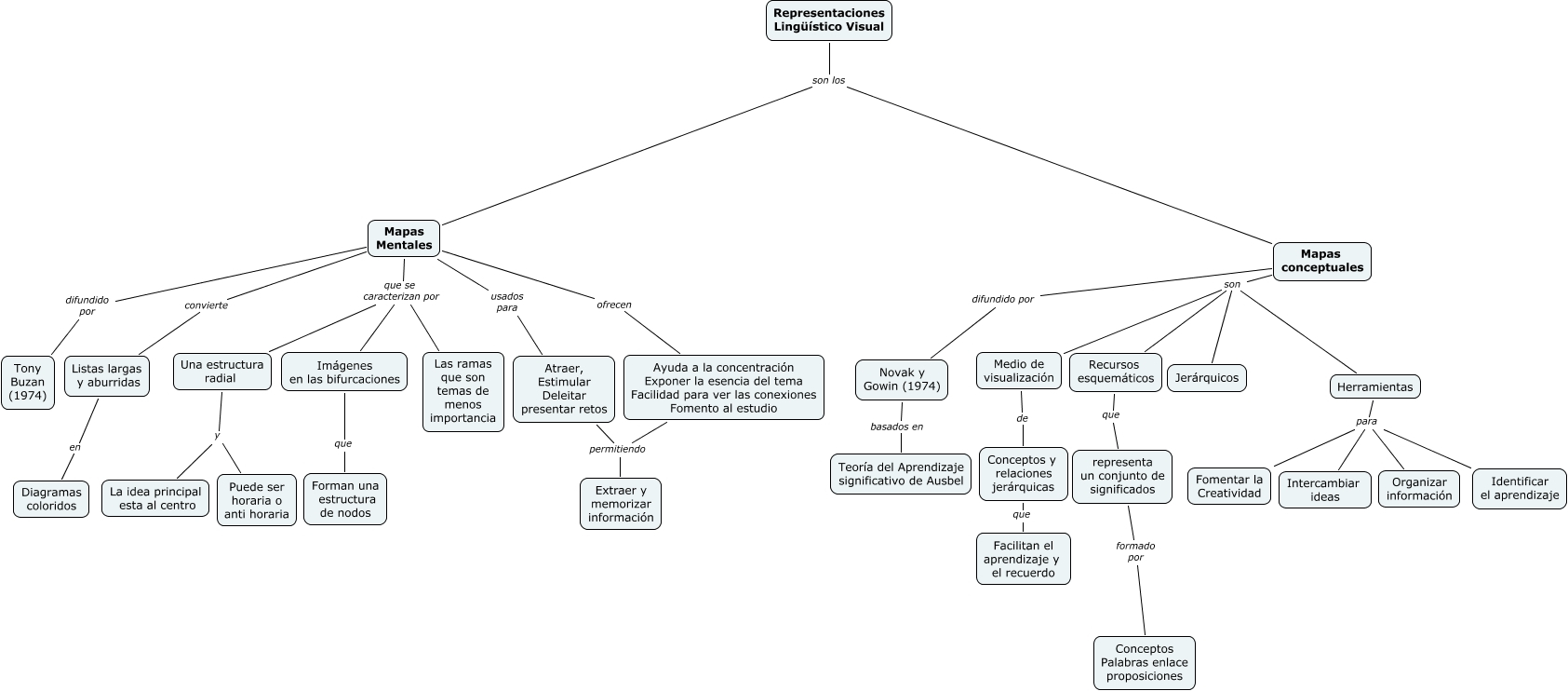
Este Cmap, tiene información relacionada con: conceptuales VS mentales, Mapas conceptuales son Herramientas, Herramientas para Identificar el aprendizaje, Listas largas y aburridas en Diagramas coloridos, Representaciones Lingüístico Visual son los Mapas conceptuales, Mapas Mentales que se caracterizan por Una estructura radial, Imágenes en las bifurcaciones que Forman una estructura de nodos, Recursos esquemáticos que representa un conjunto de significados, Mapas Mentales difundido por Tony Buzan (1974), Herramientas para Organizar información, representa un conjunto de significados formado por Conceptos Palabras enlace proposiciones, Una estructura radial y Puede ser horaria o anti horaria, Representaciones Lingüístico Visual son los Mapas Mentales, Mapas conceptuales son Jerárquicos, Conceptos y relaciones jerárquicas que Facilitan el aprendizaje y el recuerdo, Mapas conceptuales difundido por Novak y Gowin (1974), Atraer, Estimular Deleitar presentar retos permitiendo Extraer y memorizar información, Mapas conceptuales son Recursos esquemáticos, Herramientas para Intercambiar ideas, Medio de visualización de Conceptos y relaciones jerárquicas, Mapas conceptuales son Medio de visualización