WARNING:
JavaScript is turned OFF. None of the links on this concept map will
work until it is reactivated.
If you need help turning JavaScript On, click here.
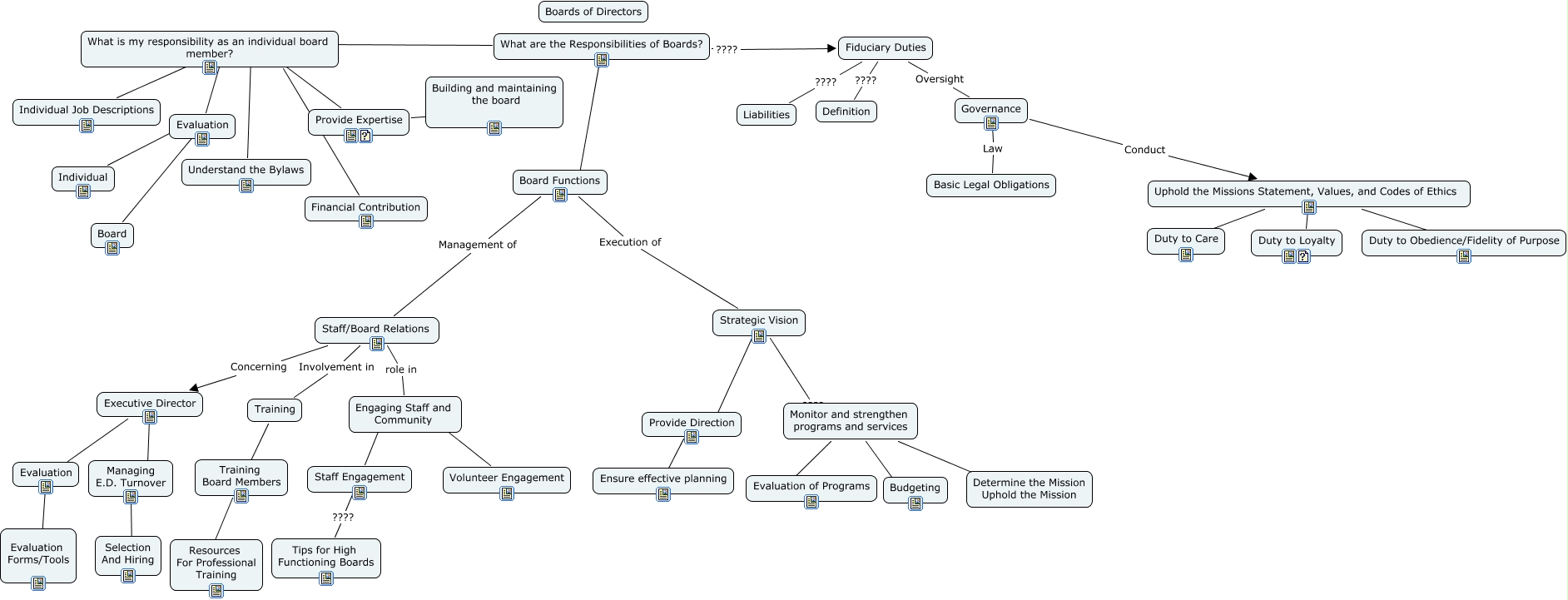
This Concept Map, created with IHMC CmapTools, has information related to: Board of Directors, Engaging Staff and Community ???? Staff Engagement, What is my responsibility as an individual board member? ???? Financial Contribution, Executive Director ???? Managing E.D. Turnover, Monitor and strengthen programs and services ???? Budgeting, Board Functions Execution of Strategic Vision, What is my responsibility as an individual board member? ???? Understand the Bylaws, Managing E.D. Turnover ???? Selection And Hiring, Monitor and strengthen programs and services ???? Evaluation of Programs, What are the Responsibilities of Boards? ???? Board Functions, Uphold the Missions Statement, Values, and Codes of Ethics ???? Duty to Loyalty, Strategic Vision ???? Monitor and strengthen programs and services, Provide Direction ???? Ensure effective planning, Staff Engagement ???? Tips for High Functioning Boards, Engaging Staff and Community ???? Volunteer Engagement, What is my responsibility as an individual board member? ???? Provide Expertise, What are the Responsibilities of Boards? ???? Fiduciary Duties, Training Board Members ???? Resources For Professional Training, Fiduciary Duties ???? Definition, Provide Expertise ???? Building and maintaining the board, Staff/Board Relations role in Engaging Staff and Community