WARNING:
JavaScript is turned OFF. None of the links on this concept map will
work until it is reactivated.
If you need help turning JavaScript On, click here.
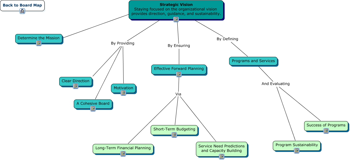
This Concept Map, created with IHMC CmapTools, has information related to: Strategic Vision, Strategic Vision Staying focused on the organizational vision provides direction, guidance, and sustainability. By Ensuring Effective Forward Planning, Strategic Vision Staying focused on the organizational vision provides direction, guidance, and sustainability. By Providing Motivation, Effective Forward Planning Via Long-Term Financial Planning, Effective Forward Planning Via Short-Term Budgeting, Strategic Vision Staying focused on the organizational vision provides direction, guidance, and sustainability. By Providing Clear Direction, Effective Forward Planning Via Service Need Predictions and Capacity Building, Strategic Vision Staying focused on the organizational vision provides direction, guidance, and sustainability. By Providing A Cohesive Board, Programs and Services And Evaluating Success of Programs, Strategic Vision Staying focused on the organizational vision provides direction, guidance, and sustainability. ???? Determine the Mission, Strategic Vision Staying focused on the organizational vision provides direction, guidance, and sustainability. By Defining Programs and Services, Programs and Services And Evaluating Program Sustainability