WARNING:
JavaScript is turned OFF. None of the links on this concept map will
work until it is reactivated.
If you need help turning JavaScript On, click here.
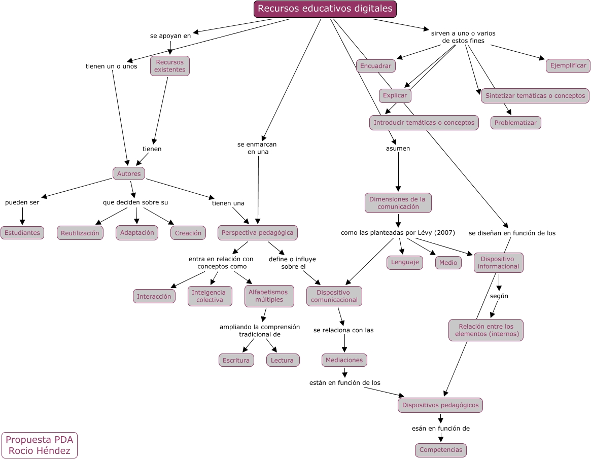
Este Cmap, tiene información relacionada con: Cuáles son los conceptos clave del curso de RE, Recursos existentes tienen Autores, Recursos educativos digitales se diseñan en función de los Dispositivos pedagógicos, Dispositivo comunicacional se relaciona con las Mediaciones, Autores que deciden sobre su Reutilización, Recursos educativos digitales sirven a uno o varios de estos fines Encuadrar, Perspectiva pedagógica entra en relación con conceptos como Interacción, Dispositivo informacional según Relación entre los elementos (internos), Recursos educativos digitales se enmarcan en una Perspectiva pedagógica, Dimensiones de la comunicación como las planteadas por Lévy (2007) Lenguaje, Recursos educativos digitales sirven a uno o varios de estos fines Explicar, Alfabetismos múltiples ampliando la comprensión tradicional de Escritura, Alfabetismos múltiples ampliando la comprensión tradicional de Lectura, Recursos educativos digitales asumen Dimensiones de la comunicación, Perspectiva pedagógica define o influye sobre el Dispositivo comunicacional, Recursos educativos digitales sirven a uno o varios de estos fines Introducir temáticas o conceptos, Perspectiva pedagógica entra en relación con conceptos como Alfabetismos múltiples, Recursos educativos digitales sirven a uno o varios de estos fines Problematizar, Autores que deciden sobre su Creación, Autores que deciden sobre su Adaptación, Dimensiones de la comunicación como las planteadas por Lévy (2007) Dispositivo comunicacional