WARNING:
JavaScript is turned OFF. None of the links on this concept map will
work until it is reactivated.
If you need help turning JavaScript On, click here.
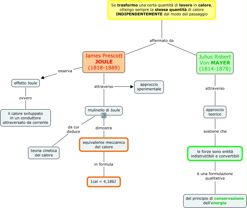
Questa Cmap, creata con IHMC CmapTools, contiene informazioni relative a: Joule, le forze sono entità indistruttibili e convertibili è una formulazione qualitativa del principio di conservazione dell'energia, mulinello di Joule da cui deduce teoria cinetica del calore, equivalente meccanico del calore in formula 1cal = 4,186J, effetto Joule ovvero il calore sviluppato in un conduttore attraversato da corrente, mulinello di Joule dimostra equivalente meccanico del calore, Se trasformo una certa quantità di lavoro in calore, ottengo sempre la stessa quantità di calore INDIPENDENTEMENTE dal modo del passaggio affermato da Julius Robert Von MAYER (1814-1878), Se trasformo una certa quantità di lavoro in calore, ottengo sempre la stessa quantità di calore INDIPENDENTEMENTE dal modo del passaggio affermato da James Prescott JOULE (1818-1889), James Prescott JOULE (1818-1889) osserva effetto Joule, approccio teorico sostiene che le forze sono entità indistruttibili e convertibili, James Prescott JOULE (1818-1889) attraverso mulinello di Joule, Julius Robert Von MAYER (1814-1878) attraverso approccio teorico, James Prescott JOULE (1818-1889) attraverso approccio sperimentale