WARNING:
JavaScript is turned OFF. None of the links on this concept map will
work until it is reactivated.
If you need help turning JavaScript On, click here.
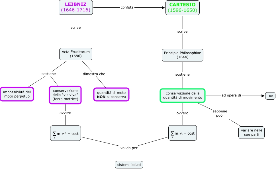
Questa Cmap, creata con IHMC CmapTools, contiene informazioni relative a: Cartesio-Leibniz, conservazione della quantità di movimento sebbene può variare nelle sue parti, LEIBNIZ (1646-1716) scrive Acta Eruditorum (1686), conservazione della quantità di movimento ovvero <math xmlns="http://www.w3.org/1998/Math/MathML"> <mrow> <munderover> <sum/> <mtext> i </mtext> <mtext> </mtext> </munderover> <mmultiscripts> <mtext> m </mtext> <mtext> i </mtext> <none/> </mmultiscripts> <mmultiscripts> <mtext> v </mtext> <mtext> i </mtext> <none/> </mmultiscripts> <mtext> = cost </mtext> </mrow> </math>, Principia Philosophiae (1644) sostiene conservazione della quantità di movimento, LEIBNIZ (1646-1716) confuta CARTESIO (1596-1650), Acta Eruditorum (1686) dimostra che quantità di moto NON si conserva, <math xmlns="http://www.w3.org/1998/Math/MathML"> <mrow> <munderover> <sum/> <mtext> i </mtext> <mtext> </mtext> </munderover> <mmultiscripts> <mtext> m </mtext> <mtext> i </mtext> <none/> </mmultiscripts> <mmultiscripts> <mtext> v </mtext> <mtext> i </mtext> <none/> </mmultiscripts> <mtext> = cost </mtext> </mrow> </math> valida per sistemi isolati, <math xmlns="http://www.w3.org/1998/Math/MathML"> <mrow> <munderover> <sum/> <mtext> i </mtext> <mtext> </mtext> </munderover> <mmultiscripts> <mtext> m </mtext> <mtext> i </mtext> <none/> </mmultiscripts> <mmultiscripts> <mtext> v </mtext> <mtext> i </mtext> <mtext> 2 </mtext> </mmultiscripts> <mtext> = cost </mtext> </mrow> </math> valida per sistemi isolati, Acta Eruditorum (1686) sostiene conservazione della "vis viva" (forza motrice), Acta Eruditorum (1686) sostiene impossibilità del moto perpetuo, conservazione della quantità di movimento ad opera di Dio, CARTESIO (1596-1650) scrive Principia Philosophiae (1644), conservazione della "vis viva" (forza motrice) ovvero <math xmlns="http://www.w3.org/1998/Math/MathML"> <mrow> <munderover> <sum/> <mtext> i </mtext> <mtext> </mtext> </munderover> <mmultiscripts> <mtext> m </mtext> <mtext> i </mtext> <none/> </mmultiscripts> <mmultiscripts> <mtext> v </mtext> <mtext> i </mtext> <mtext> 2 </mtext> </mmultiscripts> <mtext> = cost </mtext> </mrow> </math>