WARNING:
JavaScript is turned OFF. None of the links on this concept map will
work until it is reactivated.
If you need help turning JavaScript On, click here.
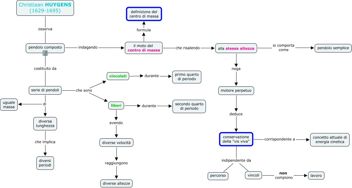
Questa Cmap, creata con IHMC CmapTools, contiene informazioni relative a: Huygens, motore perpetuo deduce conservazione della "vis viva", diverse velocità raggiungono diverse altezze, il moto del centro di massa che risalendo alla stessa altezza, conservazione della "vis viva" indipendente da percorso, vincolati durante primo quarto di periodo, pendolo composto costituito da serie di pendoli, il moto del centro di massa formula definizione del centro di massa, serie di pendoli che sono liberi, Christiaan HUYGENS (1629-1695) osserva pendolo composto, alla stessa altezza si comporta come pendolo semplice, conservazione della "vis viva" indipendente da vincoli, alla stessa altezza nega motore perpetuo, conservazione della "vis viva" corrispondente a concetto attuale di energia cinetica, pendolo composto indagando il moto del centro di massa, serie di pendoli di uguale massa, liberi durante secondo quarto di periodo, serie di pendoli di diversa lunghezza, serie di pendoli che sono vincolati, liberi avendo diverse velocità, vincoli non compiono lavoro