WARNING:
JavaScript is turned OFF. None of the links on this concept map will
work until it is reactivated.
If you need help turning JavaScript On, click here.
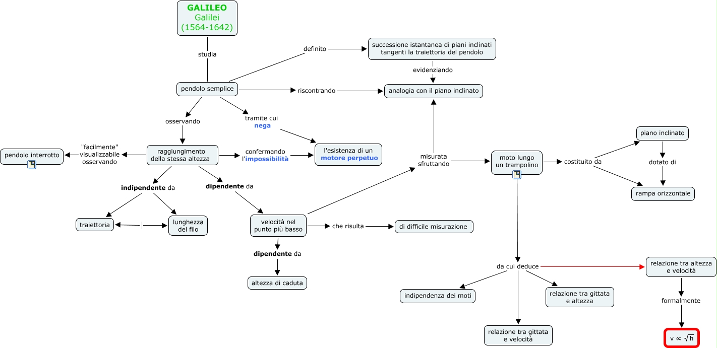
Questa Cmap, creata con IHMC CmapTools, contiene informazioni relative a: Galileo, raggiungimento della stessa altezza indipendente da lunghezza del filo, pendolo semplice osservando raggiungimento della stessa altezza, raggiungimento della stessa altezza confermando l'impossibilità l'esistenza di un motore perpetuo, raggiungimento della stessa altezza dipendente da velocità nel punto più basso, successione istantanea di piani inclinati tangenti la traiettoria del pendolo evidenziando analogia con il piano inclinato, relazione tra altezza e velocità formalmente <math xmlns="http://www.w3.org/1998/Math/MathML"> <mrow> <mtext> v ∝ </mtext> <msqrt> <mtext> h </mtext> </msqrt> </mrow> </math>, piano inclinato dotato di rampa orizzontale, pendolo semplice riscontrando analogia con il piano inclinato, raggiungimento della stessa altezza "facilmente" visualizzabile osservando pendolo interrotto, moto lungo un trampolino da cui deduce relazione tra altezza e velocità, velocità nel punto più basso dipendente da altezza di caduta, moto lungo un trampolino costituito da rampa orizzontale, moto lungo un trampolino da cui deduce relazione tra gittata e velocità, pendolo semplice definito successione istantanea di piani inclinati tangenti la traiettoria del pendolo, velocità nel punto più basso misurata sfruttando moto lungo un trampolino, pendolo semplice tramite cui nega l'esistenza di un motore perpetuo, raggiungimento della stessa altezza indipendente da traiettoria, moto lungo un trampolino da cui deduce indipendenza dei moti, velocità nel punto più basso che risulta di difficile misurazione, moto lungo un trampolino costituito da piano inclinato