WARNING:
JavaScript is turned OFF. None of the links on this concept map will
work until it is reactivated.
If you need help turning JavaScript On, click here.
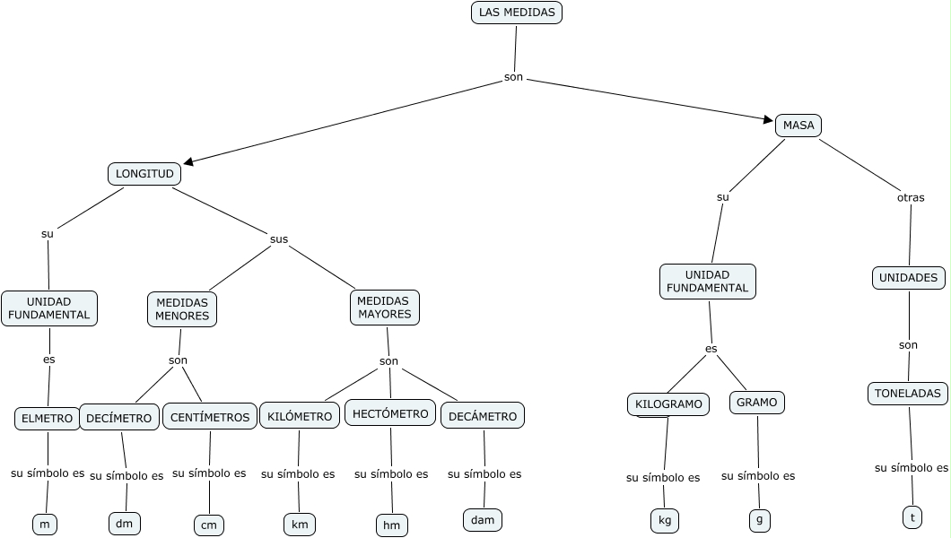
Este Cmap, tiene información relacionada con: LAS MEDIDAS(Álvaro.A), HECTÓMETRO su símbolo es hm, TONELADAS su símbolo es t, LAS MEDIDAS son LONGITUD, MEDIDAS MAYORES son DECÁMETRO, MEDIDAS MENORES son CENTÍMETROS, GRAMO su símbolo es g, DECÍMETRO su símbolo es dm, KILOGRAMO su símbolo es kg, KILÓMETRO su símbolo es km, MASA su UNIDAD FUNDAMENTAL, UNIDAD FUNDAMENTAL es ELMETRO, MASA otras UNIDADES, DECÁMETRO su símbolo es dam, ELMETRO su símbolo es m, MEDIDAS MENORES son DECÍMETRO, UNIDAD FUNDAMENTAL es ????, LAS MEDIDAS son MASA, LONGITUD sus MEDIDAS MENORES, UNIDAD FUNDAMENTAL es GRAMO, LONGITUD su UNIDAD FUNDAMENTAL