WARNING:
JavaScript is turned OFF. None of the links on this concept map will
work until it is reactivated.
If you need help turning JavaScript On, click here.
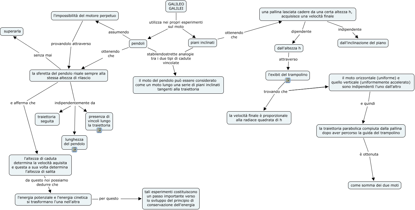
Questa Cmap, creata con IHMC CmapTools, contiene informazioni relative a: galileo, l'impossibilità del motore perpetuo provandolo attraverso la sferetta del pendolo risale sempre alla stessa altezza di rilascio, GALILEO GALILEI utilizza nei propri esperimenti sul moto piani inclinati, pendoli ottenendo che la sferetta del pendolo risale sempre alla stessa altezza di rilascio, l'exibit del trampolino trovando che il moto orizzontale (uniforme) e quello verticale (uniformemente accelerato) sono indipendenti l'uno dall'altro, una pallina lasciata cadere da una certa altezza h, acquisisce una velocità finale dipendente dall'altezza h, l'exibit del trampolino trovando che la velocità finale è proporzionale alla radiace quadrata di h, GALILEO GALILEI utilizza nei propri esperimenti sul moto pendoli, piani inclinati stabilendostrette analogie tra i due tipi di cadute vincolate pendoli, una pallina lasciata cadere da una certa altezza h, acquisisce una velocità finale indipendente dall'inclinazione del piano, il moto orizzontale (uniforme) e quello verticale (uniformemente accelerato) sono indipendenti l'uno dall'altro e quindi la traiettoria parabolica compiuta dalla pallina dopo aver percorso la guida del trampolino, l'energia potenziale e l'energia cinetica si trasformano l'una nell'altra per questo tali esperimenti costituiscono un passo importante verso lo sviluppo del principio di conservazione dell'energia, piani inclinati ottenendo che una pallina lasciata cadere da una certa altezza h, acquisisce una velocità finale, piani inclinati stabilendostrette analogie tra i due tipi di cadute vincolate il moto del pendolo può essere considerato come un moto lungo una serie di piani inclinati tangenti alla traiettoria, l'altezza di caduta determina la velocità aquisita e questa a sua volta determina l'altezza di salita da questo noi possiamo dedurre che l'energia potenziale e l'energia cinetica si trasformano l'una nell'altra, la sferetta del pendolo risale sempre alla stessa altezza di rilascio indipendentemente da traiettoria seguita, pendoli assumendo l'impossibilità del motore perpetuo, la sferetta del pendolo risale sempre alla stessa altezza di rilascio senza mai superarla, la sferetta del pendolo risale sempre alla stessa altezza di rilascio indipendentemente da presenza di vincoli lungo la traiettoria, la sferetta del pendolo risale sempre alla stessa altezza di rilascio indipendentemente da lunghezza del pendolo, il moto orizzontale (uniforme) e quello verticale (uniformemente accelerato) sono indipendenti l'uno dall'altro trovando che la velocità finale è proporzionale alla radiace quadrata di h