WARNING:
JavaScript is turned OFF. None of the links on this concept map will
work until it is reactivated.
If you need help turning JavaScript On, click here.
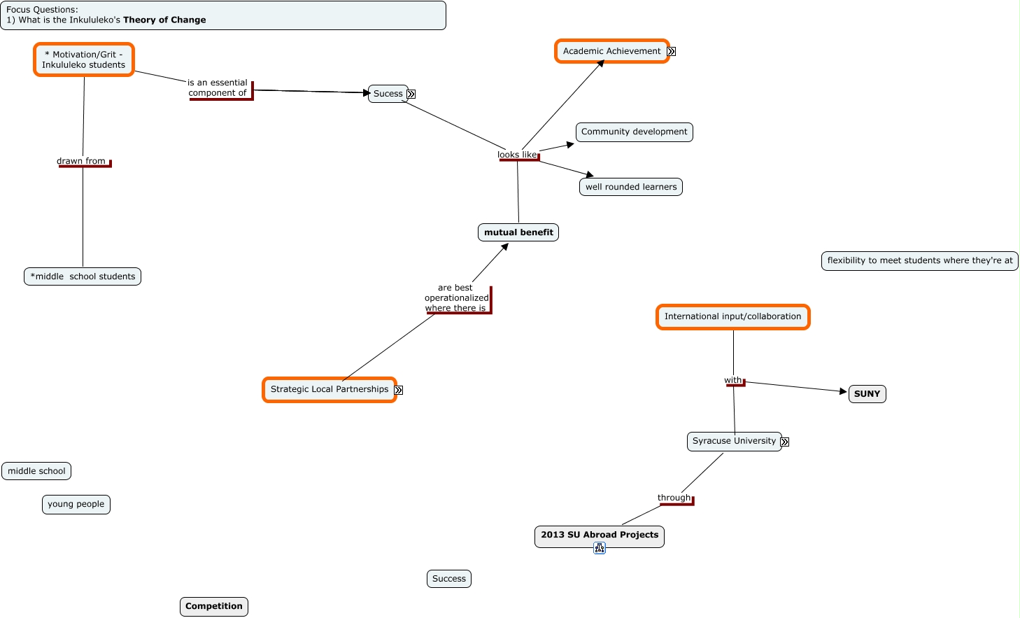
This Concept Map, created with IHMC CmapTools, has information related to: Inkululeko_TOC, International input/collaboration with Syracuse Univeristy Units, * Motivation/Grit - Inkululeko students is an essential component of 2012 Application, Strategic local partnerships like Ntsika, academic achivement manifests through flexibility to meet studente where they are, Success looks like mutual benefit, * Motivation/Grit - Inkululeko students is an essential component of Success, International input/collaboration with SUNY, Syracuse Univeristy Units including Maxwell, * Motivation/Grit - Inkululeko students is an essential component of hard work/defying the odds, Strategic local partnerships like Rhodes, academic achivement manifests through after school program, * Motivation/Grit - Inkululeko students is an essential component of Leadership development, Strategic local partnerships like Awarenet, academic achivement manifests through constantly evolving/improving methods/ curriculums, Syracuse Univeristy Units including SU Abroad, Syracuse Univeristy Units including Imagining America, Success looks like Community development, Syracuse University through 2013 SU Abroad Projects, Syracuse Univeristy Units including Falk, Success looks like well rounded learners