WARNING:
JavaScript is turned OFF. None of the links on this concept map will
work until it is reactivated.
If you need help turning JavaScript On, click here.
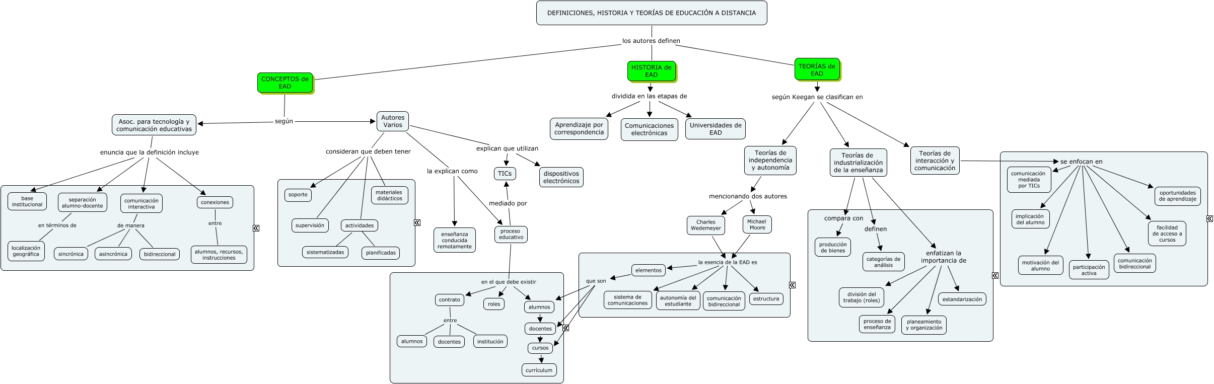
Este Cmap, tiene información relacionada con: DEFINICIONES, HISTORIA y TEORIAS DE EAD, Teorías de interacción y comunicación se enfocan en motivación del alumno, Michael Moore la esencia de la EAD es elementos, Teorías de interacción y comunicación se enfocan en oportunidades de aprendizaje, HISTORIA de EAD dividida en las etapas de Aprendizaje por correspondencia, DEFINICIONES, HISTORIA Y TEORÍAS DE EDUCACIÓN A DISTANCIA los autores definen HISTORIA de EAD, Asoc. para tecnología y comunicación educativas enuncia que la definición incluye separación alumno-docente, contrato entre institución, Asoc. para tecnología y comunicación educativas enuncia que la definición incluye conexiones, DEFINICIONES, HISTORIA Y TEORÍAS DE EDUCACIÓN A DISTANCIA los autores definen TEORÍAS de EAD, Charles Wedemeyer la esencia de la EAD es elementos, Autores Varios consideran que deben tener soporte, actividades sistematizadas, proceso educativo en el que debe existir alumnos, Teorías de industrialización de la enseñanza enfatizan la importancia de estandarización, Charles Wedemeyer la esencia de la EAD es comunicación bidireccional, CONCEPTOS de EAD según Asoc. para tecnología y comunicación educativas, TEORÍAS de EAD según Keegan se clasifican en Teorías de interacción y comunicación, DEFINICIONES, HISTORIA Y TEORÍAS DE EDUCACIÓN A DISTANCIA los autores definen CONCEPTOS de EAD, alumnos docentes, Autores Varios explican que utilizan TICs