WARNING:
JavaScript is turned OFF. None of the links on this concept map will
work until it is reactivated.
If you need help turning JavaScript On, click here.
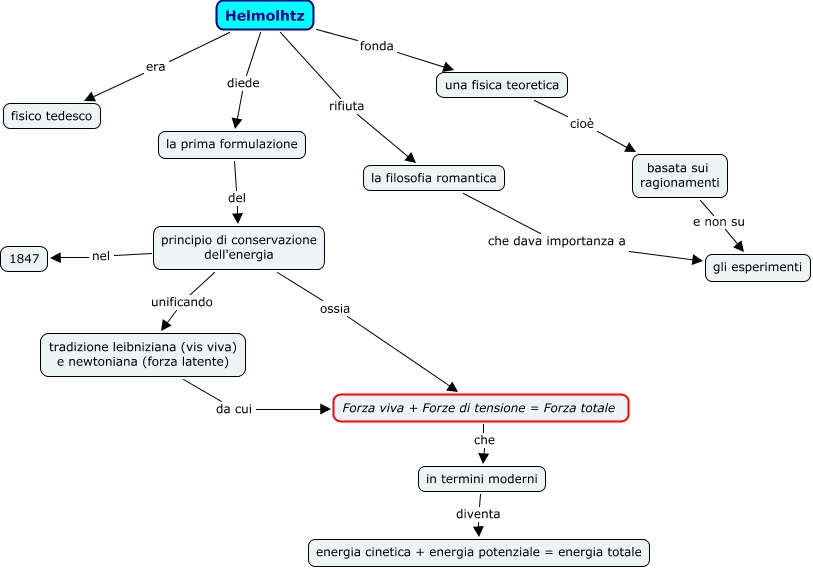
Questa Cmap, creata con IHMC CmapTools, contiene informazioni relative a: Helmholtz, Helmolhtz diede la prima formulazione, principio di conservazione dell'energia unificando tradizione leibniziana (vis viva) e newtoniana (forza latente), in termini moderni diventa energia cinetica + energia potenziale = energia totale, principio di conservazione dell'energia ossia Forza viva + Forze di tensione = Forza totale, principio di conservazione dell'energia nel 1847, tradizione leibniziana (vis viva) e newtoniana (forza latente) da cui Forza viva + Forze di tensione = Forza totale, la prima formulazione del principio di conservazione dell'energia, Helmolhtz rifiuta la filosofia romantica, Helmolhtz era fisico tedesco, la filosofia romantica che dava importanza a gli esperimenti, Helmolhtz fonda una fisica teoretica, basata sui ragionamenti e non su gli esperimenti, una fisica teoretica cioè basata sui ragionamenti, Forza viva + Forze di tensione = Forza totale che in termini moderni