WARNING:
JavaScript is turned OFF. None of the links on this concept map will
work until it is reactivated.
If you need help turning JavaScript On, click here.
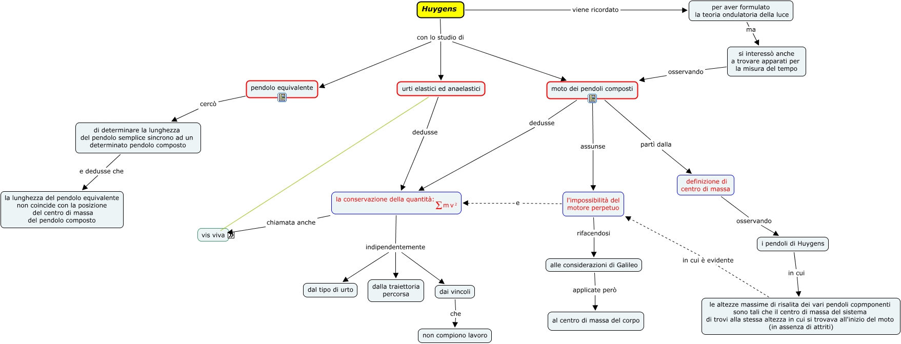
Questa Cmap, creata con IHMC CmapTools, contiene informazioni relative a: huygens e Leibniz, Huygens con lo studio di pendolo equivalente, <math xmlns="http://www.w3.org/1998/Math/MathML"> <mtext> la conservazione della quantità:
 </mtext> <mrow> <sum/> <mtext> m </mtext> <mmultiscripts> <mtext> v </mtext> <none/> <mtext> 2 </mtext> </mmultiscripts> </mrow> </math> indipendentemente dai vincoli, <math xmlns="http://www.w3.org/1998/Math/MathML"> <mtext> la conservazione della quantità:
 </mtext> <mrow> <sum/> <mtext> m </mtext> <mmultiscripts> <mtext> v </mtext> <none/> <mtext> 2 </mtext> </mmultiscripts> </mrow> </math> chiamata anche vis (forza) viva, forza morta riconducibile al moderno concetto di energia potenziale, l'impossibilità del motore perpetuo rifacendosi alle considerazioni di Galileo, le altezze massime di risalita dei vari pendoli copmponenti sono tali che il centro di massa del sistema di trovi alla stessa altezza in cui si trovava all'inizio del moto (in assenza di attriti) in cui è evidente l'impossibilità del motore perpetuo, vis (forza) viva contrapposta a forza morta, alle considerazioni di Galileo applicate però al centro di massa del corpo, moto dei pendoli composti assunse l'impossibilità del motore perpetuo, Huygens viene ricordato per aver formulato la teoria ondulatoria della luce, i pendoli di Huygens in cui le altezze massime di risalita dei vari pendoli copmponenti sono tali che il centro di massa del sistema di trovi alla stessa altezza in cui si trovava all'inizio del moto (in assenza di attriti), per aver formulato la teoria ondulatoria della luce ma si interessò anche a trovare apparati per la misura del tempo, <math xmlns="http://www.w3.org/1998/Math/MathML"> <mtext> la conservazione della quantità:
 </mtext> <mrow> <sum/> <mtext> m </mtext> <mmultiscripts> <mtext> v </mtext> <none/> <mtext> 2 </mtext> </mmultiscripts> </mrow> </math> indipendentemente dal tipo di urto, <math xmlns="http://www.w3.org/1998/Math/MathML"> <mtext> la conservazione della quantità:
 </mtext> <mrow> <sum/> <mtext> m </mtext> <mmultiscripts> <mtext> v </mtext> <none/> <mtext> 2 </mtext> </mmultiscripts> </mrow> </math> indipendentemente dalla traiettoria percorsa, moto dei pendoli composti dedusse <math xmlns="http://www.w3.org/1998/Math/MathML"> <mtext> la conservazione della quantità:
 </mtext> <mrow> <sum/> <mtext> m </mtext> <mmultiscripts> <mtext> v </mtext> <none/> <mtext> 2 </mtext> </mmultiscripts> </mrow> </math>, moto dei pendoli composti partì dalla definizione di centro di massa, definizione di centro di massa osservando i pendoli di Huygens, Huygens con lo studio di urti elastici ed anaelastici, di determinare la lunghezza del pendolo semplice sincrono ad un determinato pendolo composto e dedusse che la lunghezza del pendolo equivalente non coincide con la posizione del centro di massa del pendolo composto, Huygens con lo studio di moto dei pendoli composti