WARNING:
JavaScript is turned OFF. None of the links on this concept map will
work until it is reactivated.
If you need help turning JavaScript On, click here.
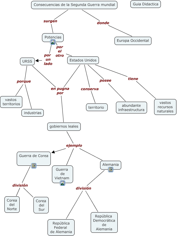
Este Cmap, tiene información relacionada con: Segunda Guerra Mundial, Estados Unidos posee abundante infraestructura, gobiernos leales ejemplo Alemania, URSS en pugna por gobiernos leales, Estados Unidos conserva territorio, gobiernos leales ejemplo Guerra de Vietnam, Consecuencias de la Segunda Guerra mundial surgen Potencias, Estados Unidos tiene vastos recursos naturales, Guerra de Corea división Corea del Norte, Guerra de Corea división Corea del Sur, URSS porque vastos territorios, Potencias por un lado URSS, Consecuencias de la Segunda Guerra mundial donde Europa Occidental, URSS porque industrias, Estados Unidos en pugna por gobiernos leales, Alemania división República Democrática de Alemania, gobiernos leales ejemplo Guerra de Corea, Alemania división República Federal de Alemania, Potencias por el otro Estados Unidos