WARNING:
JavaScript is turned OFF. None of the links on this concept map will
work until it is reactivated.
If you need help turning JavaScript On, click here.
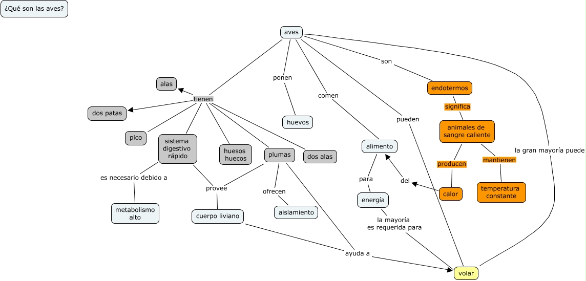
Este Cmap, tiene información relacionada con: Aves, aves tienen huesos huecos, aves ponen huevos, aves son endotermos, aves tienen pico, aves tienen sistema digestivo rápido, endotermos significa animales de sangre caliente, sistema digestivo rápido provee cuerpo liviano, plumas ayuda a volar, aves tienen plumas, aves tienen dos alas, cuerpo liviano ayuda a volar, plumas provee cuerpo liviano, aves tienen alas, aves tienen dos patas, sistema digestivo rápido es necesario debido a metabolismo alto, animales de sangre caliente producen calor, alimento para energía, energía la mayoría es requerida para volar, plumas ofrecen aislamiento, animales de sangre caliente mantienen temperatura constante