WARNING:
JavaScript is turned OFF. None of the links on this concept map will
work until it is reactivated.
If you need help turning JavaScript On, click here.
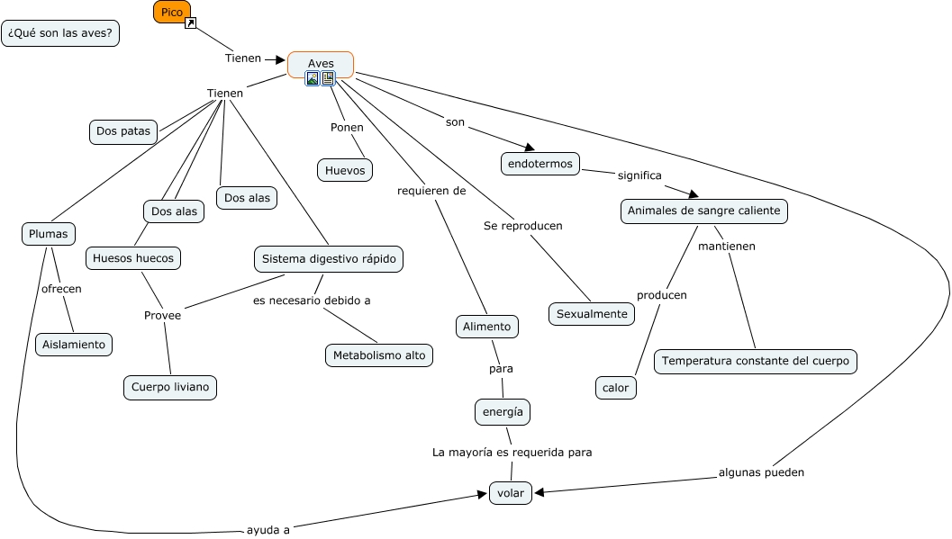
Este Cmap, tiene información relacionada con: Mapa Conceptual Aves, Aves Tienen Huesos huecos, Sistema digestivo rápido es necesario debido a Metabolismo alto, Aves Tienen Dos alas, Aves algunas pueden volar, energía La mayoría es requerida para volar, Huesos huecos Provee Cuerpo liviano, Plumas ofrecen Aislamiento, Aves Tienen Plumas, Pico Tienen Aves, Aves Tienen Dos patas, Plumas ayuda a volar, Alimento para energía, Aves Tienen Sistema digestivo rápido, Aves Tienen Dos alas, Sistema digestivo rápido Provee Cuerpo liviano, Animales de sangre caliente mantienen Temperatura constante del cuerpo, Aves son endotermos, Aves Se reproducen Sexualmente, endotermos significa Animales de sangre caliente, Animales de sangre caliente producen calor