WARNING:
JavaScript is turned OFF. None of the links on this concept map will
work until it is reactivated.
If you need help turning JavaScript On, click here.
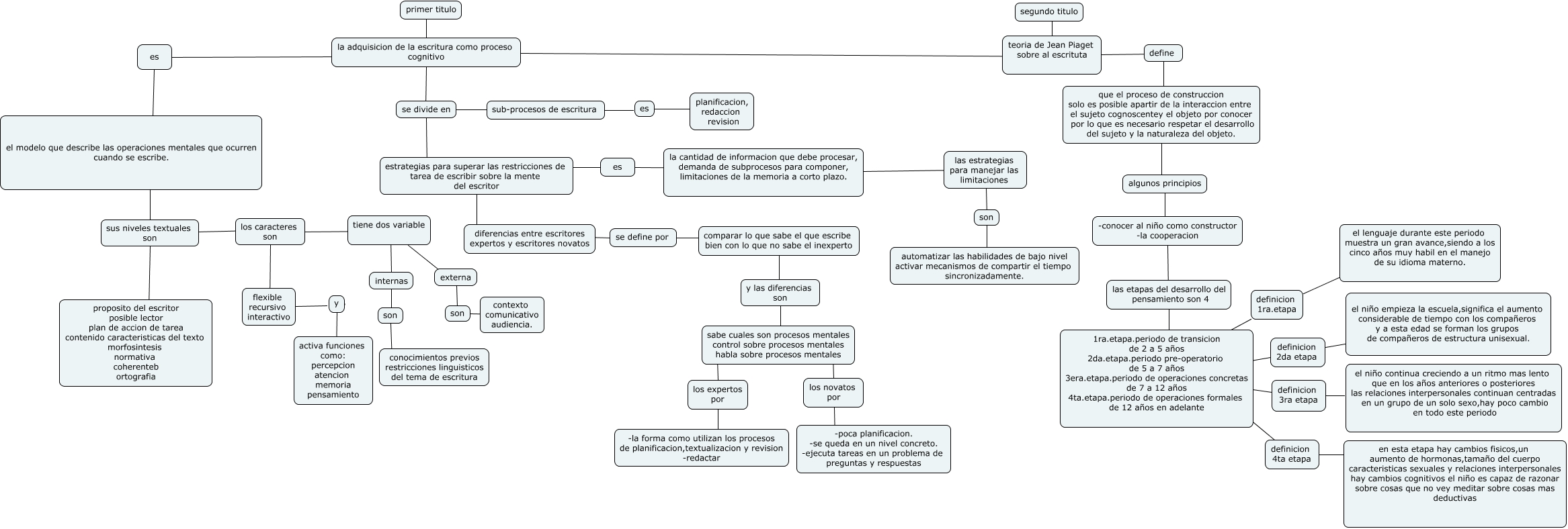
Este Cmap, tiene información relacionada con: Perfil del director2, la adquisicion de la escritura como proceso cognitivo ???? se divide en, son ???? contexto comunicativo audiencia., los caracteres son ???? flexible recursivo interactivo, sabe cuales son procesos mentales control sobre procesos mentales habla sobre procesos mentales ???? los expertos por, definicion 2da etapa ???? el niño empieza la escuela,significa el aumento considerable de tiempo con los compañeros y a esta edad se forman los grupos de compañeros de estructura unisexual., la adquisicion de la escritura como proceso cognitivo ???? primer titulo, definicion 4ta etapa ???? en esta etapa hay cambios fisicos,un aumento de hormonas,tamaño del cuerpo caracteristicas sexuales y relaciones interpersonales hay cambios cognitivos el niño es capaz de razonar sobre cosas que no vey meditar sobre cosas mas deductivas, son ???? automatizar las habilidades de bajo nivel activar mecanismos de compartir el tiempo sincronizadamente., y las diferencias son ???? sabe cuales son procesos mentales control sobre procesos mentales habla sobre procesos mentales, es ???? el modelo que describe las operaciones mentales que ocurren cuando se escribe., sub-procesos de escritura ???? es, los caracteres son ???? tiene dos variable, sus niveles textuales son ???? el modelo que describe las operaciones mentales que ocurren cuando se escribe., externa ???? son, tiene dos variable ???? externa, definicion 4ta etapa ???? 1ra.etapa.periodo de transicion de 2 a 5 años 2da.etapa.periodo pre-operatorio de 5 a 7 años 3era.etapa.periodo de operaciones concretas de 7 a 12 años 4ta.etapa.periodo de operaciones formales de 12 años en adelante, teoria de Jean Piaget sobre al escrituta ???? define, se divide en ???? sub-procesos de escritura, definicion 1ra.etapa ???? 1ra.etapa.periodo de transicion de 2 a 5 años 2da.etapa.periodo pre-operatorio de 5 a 7 años 3era.etapa.periodo de operaciones concretas de 7 a 12 años 4ta.etapa.periodo de operaciones formales de 12 años en adelante, flexible recursivo interactivo ???? y