WARNING:
JavaScript is turned OFF. None of the links on this concept map will
work until it is reactivated.
If you need help turning JavaScript On, click here.
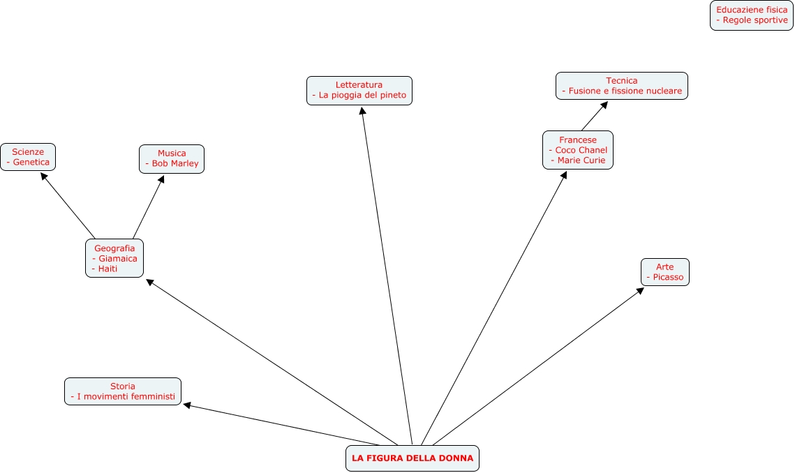
Questa Cmap, creata con IHMC CmapTools, contiene informazioni relative a: LA FIGURA DELLA DONNA, LA FIGURA DELLA DONNA ???? Francese - Coco Chanel - Marie Curie, LA FIGURA DELLA DONNA ???? Storia - I movimenti femministi, Francese - Coco Chanel - Marie Curie ???? Tecnica - Fusione e fissione nucleare, LA FIGURA DELLA DONNA ???? Arte - Picasso, LA FIGURA DELLA DONNA Geografia - Giamaica - Haiti, Geografia - Giamaica - Haiti ???? Musica - Bob Marley, Geografia - Giamaica - Haiti ???? Scienze - Genetica, LA FIGURA DELLA DONNA ???? Letteratura - La pioggia del pineto