WARNING:
JavaScript is turned OFF. None of the links on this concept map will
work until it is reactivated.
If you need help turning JavaScript On, click here.
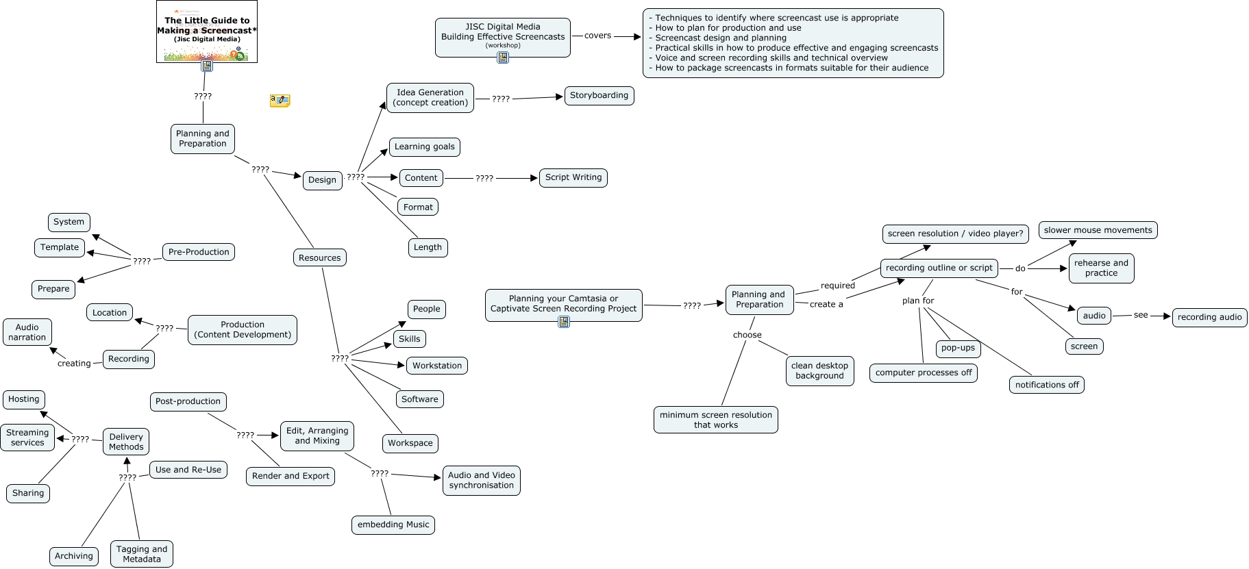
This Concept Map, created with IHMC CmapTools, has information related to: Screencasting (overview), Planning your Camtasia or Captivate Screen Recording Project ???? Planning and Preparation, Delivery Methods ???? Sharing, recording outline or script do slower mouse movements, Pre-Production ???? System, Planning and Preparation required screen resolution / video player?, Delivery Methods ???? Streaming services, Planning and Preparation ???? Design, recording outline or script for audio, recording outline or script plan for computer processes off, Production (Content Development) ???? Location, Content ???? Script Writing, Production (Content Development) ???? Recording, Design ???? Learning goals, Design ???? Length, Planning and Preparation create a recording outline or script, Planning and Preparation ???? Resources, Pre-Production ???? Template, audio see recording audio, recording outline or script plan for notifications off, Design ???? Format