WARNING:
JavaScript is turned OFF. None of the links on this concept map will
work until it is reactivated.
If you need help turning JavaScript On, click here.
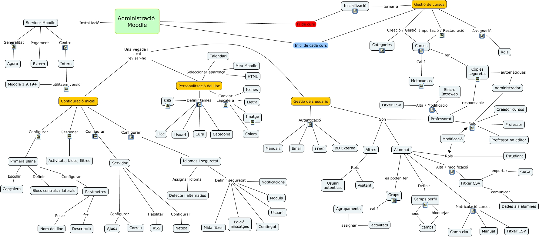
Este Cmap, tiene información relacionada con: Mapa conceptual Administració Moodle Toni Corral.cmap, Servidor Moodle Generalitat Agora, Alumnat Rols Estudiant, Personalització del lloc Definir temes Curs, Idiomes i seguretat Definir seguretat Edició missatges, Modificació Rols Estudiant, Gestió de cursos Importació / Restauració Cursos, Administració Moodle Inici de cada curs Gestió de cursos, Gestió dels usuaris Són Alumnat, Professorat Rols Creador cursos, Servidor Habilitar RSS, Configuració inicial Configurar Servidor, Modificació Rols Creador cursos, Alumnat Matriculació cursos Manual, Gestió dels usuaris Autenticació Manuals, Servidor Configurar Ajuda, Inicialització tornar a Gestió de cursos, Grups es poden fer Alumnat, Primera plana Definir Blocs centrals / laterals, Modificació Rols Administrador, Personalització del lloc Canviar capçalera Colors