WARNING:
JavaScript is turned OFF. None of the links on this concept map will
work until it is reactivated.
If you need help turning JavaScript On, click here.
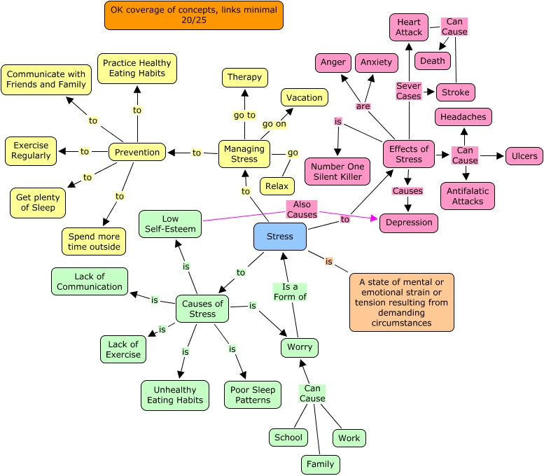
This Concept Map, created with IHMC CmapTools, has information related to: Simpson CH.11 20, Effects of Stress Sever Cases Heart Attack, Effects of Stress are Anxiety, Prevention to Spend more time outside, Stroke Can Cause Death, Causes of Stress is Lack of Exercise, Causes of Stress is Poor Sleep Patterns, Managing Stress go on Vacation, Effects of Stress Can Cause Ulcers, Stress to Managing Stress, Effects of Stress is Number One Silent Killer, Effects of Stress Can Cause Headaches, Prevention to Practice Healthy Eating Habits, Heart Attack Can Cause Death, Stress is A state of mental or emotional strain or tension resulting from demanding circumstances, Stress to Effects of Stress, Worry Is a Form of Stress, Stress to Causes of Stress, Managing Stress go to Therapy, Prevention to Get plenty of Sleep, Prevention to Exercise Regularly