WARNING:
JavaScript is turned OFF. None of the links on this concept map will
work until it is reactivated.
If you need help turning JavaScript On, click here.
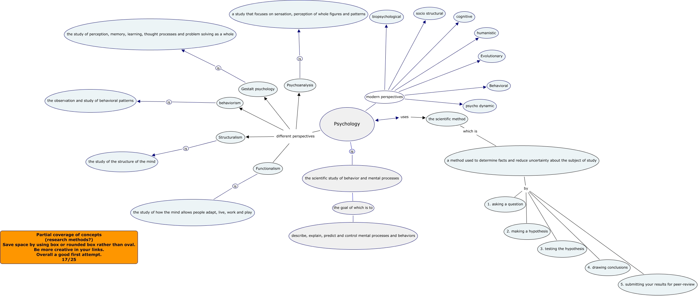
This Concept Map, created with IHMC CmapTools, has information related to: Zetterlund Ch 1 17, Psychology different perspectives behaviorism, a method used to determine facts and reduce uncertainty about the subject of study by 3. testing the hypothesis, Psychoanalysis is a study that focuses on sensation, perception of whole figures and patterns, a method used to determine facts and reduce uncertainty about the subject of study by 2. making a hypothesis, Psychology modern perspectives Behavioral, Psychology uses the scientific method, Psychology different perspectives Structuralism, behaviorism is the observation and study of behavioral patterns, Gestalt psychology is the study of perception, memory, learning, thought processes and problem solving as a whole, a method used to determine facts and reduce uncertainty about the subject of study by 5. submitting your results for peer-review, the scientific study of behavior and mental processes the goal of which is to describe, explain, predict and control mental processes and behaviors, Psychology modern perspectives socio structural, Psychology different perspectives Psychoanalysis, a method used to determine facts and reduce uncertainty about the subject of study by 4. drawing conclusions, Structuralism is the study of the structure of the mind, Psychology modern perspectives cognitive, a method used to determine facts and reduce uncertainty about the subject of study by 1. asking a question, Psychology different perspectives Functionalism, Psychology modern perspectives psycho dynamic, Psychology different perspectives Gestalt psychology