WARNING:
JavaScript is turned OFF. None of the links on this concept map will
work until it is reactivated.
If you need help turning JavaScript On, click here.
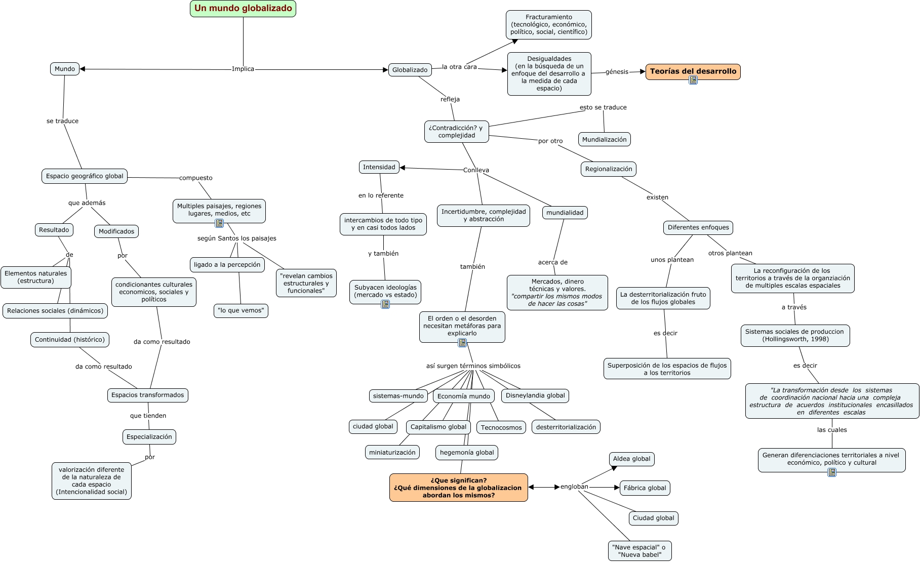
Este Cmap, tiene información relacionada con: globalizacion, El orden o el desorden necesitan metáforas para explicarlo así surgen términos simbólicos Capitalismo global, Modificados por condicionantes culturales economicos, sociales y políticos, Un mundo globalizado Implica Globalizado, El orden o el desorden necesitan metáforas para explicarlo así surgen términos simbólicos Economía mundo, Espacio geográfico global compuesto Multiples paisajes, regiones lugares, medios, etc, La desterritorialización fruto de los flujos globales es decir Superposición de los espacios de flujos a los territorios, "La transformación desde los sistemas de coordinación nacional hacia una compleja estructura de acuerdos institucionales encasillados en diferentes escalas las cuales Generan diferenciaciones territoriales a nivel económico, político y cultural, Especialización por valorización diferente de la naturaleza de cada espacio (Intencionalidad social), Globalizado la otra cara Fracturamiento (tecnológico, económico, político, social, científico), El orden o el desorden necesitan metáforas para explicarlo así surgen términos simbólicos sistemas-mundo, ¿Contradicción? y complejidad Conlleva Incertidumbre, complejidad y abstracción, Regionalización existen Diferentes enfoques, La reconfiguración de los territorios a través de la organziación de multiples escalas espaciales a través Sistemas sociales de produccion (Hollingsworth, 1998), Espacio geográfico global que además Modificados, Multiples paisajes, regiones lugares, medios, etc según Santos los paisajes ligado a la percepción, El orden o el desorden necesitan metáforas para explicarlo así surgen términos simbólicos hegemonía global, El orden o el desorden necesitan metáforas para explicarlo así surgen términos simbólicos miniaturización, Resultado de Continuidad (histórico), Globalizado la otra cara Desigualdades (en la búsqueda de un enfoque del desarrollo a la medida de cada espacio), Multiples paisajes, regiones lugares, medios, etc según Santos los paisajes "lo que vemos"