WARNING:
JavaScript is turned OFF. None of the links on this concept map will
work until it is reactivated.
If you need help turning JavaScript On, click here.
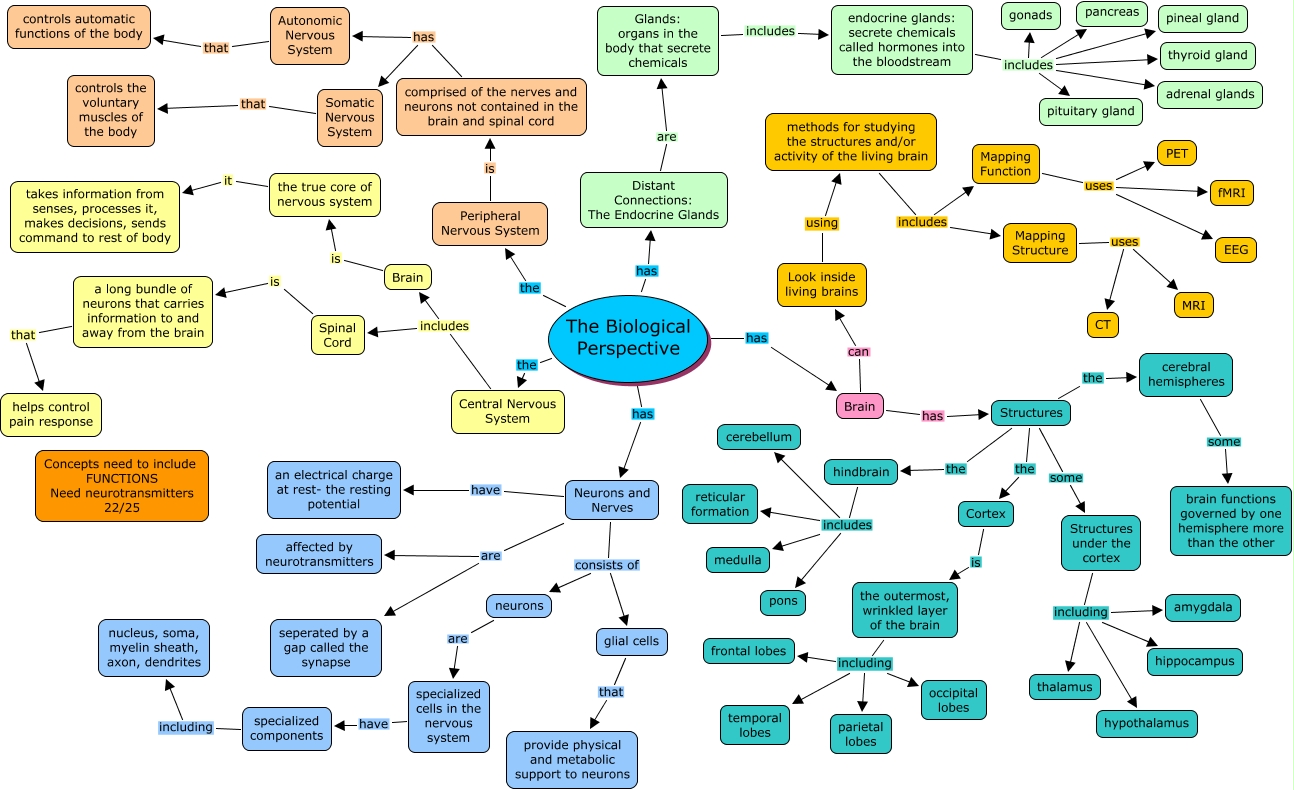
This Concept Map, created with IHMC CmapTools, has information related to: Colvin-Reece ch2 22, The Biological Perspective the Central Nervous System, Structures the Cortex, a long bundle of neurons that carries information to and away from the brain that helps control pain response, methods for studying the structures and/or activity of the living brain includes Mapping Structure, Structures under the cortex including hypothalamus, endocrine glands: secrete chemicals called hormones into the bloodstream includes adrenal glands, the true core of nervous system it takes information from senses, processes it, makes decisions, sends command to rest of body, Mapping Function uses EEG, Structures the cerebral hemispheres, hindbrain includes pons, The Biological Perspective has Brain, the outermost, wrinkled layer of the brain including parietal lobes, specialized components including nucleus, soma, myelin sheath, axon, dendrites, Structures under the cortex including thalamus, glial cells that provide physical and metabolic support to neurons, the outermost, wrinkled layer of the brain including temporal lobes, The Biological Perspective the Peripheral Nervous System, the outermost, wrinkled layer of the brain including occipital lobes, Neurons and Nerves are affected by neurotransmitters, methods for studying the structures and/or activity of the living brain includes Mapping Function