WARNING:
JavaScript is turned OFF. None of the links on this concept map will
work until it is reactivated.
If you need help turning JavaScript On, click here.
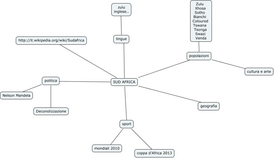
Questa Cmap, creata con IHMC CmapTools, contiene informazioni relative a: GAIA GAU GRECI DELFO, politica ???? Deconolizzazione, lingue ???? zulu inglese.., SUD AFRICA ???? popolazioni, popolazioni ???? Zulu Xhosa Sotho Bianchi Coloured Tswana Tsonga Swazi Venda, politica ???? Nelson Mandela, SUD AFRICA ???? http://it.wikipedia.org/wiki/Sudafrica, SUD AFRICA ???? lingue, SUD AFRICA ???? politica, sport ???? coppa d'Africa 2013, popolazioni ???? cultura e arte, SUD AFRICA ???? geografia, sport ???? mondiali 2010, SUD AFRICA ???? sport