WARNING:
JavaScript is turned OFF. None of the links on this concept map will
work until it is reactivated.
If you need help turning JavaScript On, click here.
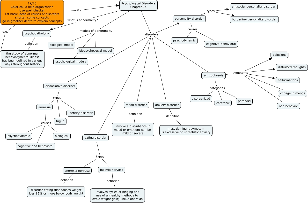
This Concept Map, created with IHMC CmapTools, has information related to: Olivia Dixon Ch 14 19, schizophrenia symptoms delusions, dissociative disorder types identity disorder, 19/25 Color could help organization Use spell checker list basic ideas of causes of disorders shorten some concepts go in greather depth to explain concepts e.g. Psycgological Disorders Chapter 14, 19/25 Color could help organization Use spell checker list basic ideas of causes of disorders shorten some concepts go in greather depth to explain concepts e.g. the study of abnormal behavior;mental illness has been defined in various ways throughout history, personality disorder causes psychodynamic, bulimia nervosa defintion involves cycles of binging and use of unhealthy methods to avoid weight gain; unlike anorexia, Psycgological Disorders Chapter 14 disorders personality disorder, Psycgological Disorders Chapter 14 what is abnormality? psychopathology, mood disorder definition involve a distrubance in mood or emotion; can be mild or severe, personality disorder types antisocial personality disorder, personality disorder causes cognitive-behavioral, Psycgological Disorders Chapter 14 disorders schizophrenia, anxiety disorder definition most dominant symptom is excessive or unrealistic anxiety, eating disorder types anorexia nervosa, Psycgological Disorders Chapter 14 models of abnormality biological model, dissociative disorder types amnesia, Psycgological Disorders Chapter 14 disorders dissociative disorder, anorexia nervosa defintion disorder eating that causes weight loss 15% or more below body weight, personality disorder types borderline personality disorder, dissociative disorder types fugue