WARNING:
JavaScript is turned OFF. None of the links on this concept map will
work until it is reactivated.
If you need help turning JavaScript On, click here.
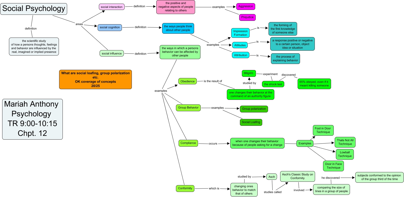
This Concept Map, created with IHMC CmapTools, has information related to: Anthony Ch.12 25, Compliance occurs when one changes their behavior because of people asking for a change, Social Psychology areas social influence, Conformity which is changing ones behavior to match that of others, Social Psychology definition the scientific study of how a persons thoughts, feelings and behavior are influenced by the real, imagined or implied presence, Asch's Classic Study on Conformity involved comparing the size of lines in a group of people, social interaction definition the positive and negative aspects of people relating to others, Social Psychology areas social cognition, Attitudes is a response positive or negative to a certain person, object idea or situation, Examples ???? Foot in Door Technique, the ways people think about other people examples Impression Formation, Group Behavior examples Group polarization, Milgrim experiment the shock test, when one changes their behavior because of people asking for a change Examples Examples, the shock test discovered 65% obeyed, even if it meant killing someone, Examples ???? Thats Not All Technique, the ways in which a persons behavior can be affected by other people examples Obedience, the ways in which a persons behavior can be affected by other people examples Conformity, the ways people think about other people examples Attribution, Examples ???? Door in Face Technique, Impression Formation is the forming of the first knowledge of someone else