WARNING:
JavaScript is turned OFF. None of the links on this concept map will
work until it is reactivated.
If you need help turning JavaScript On, click here.
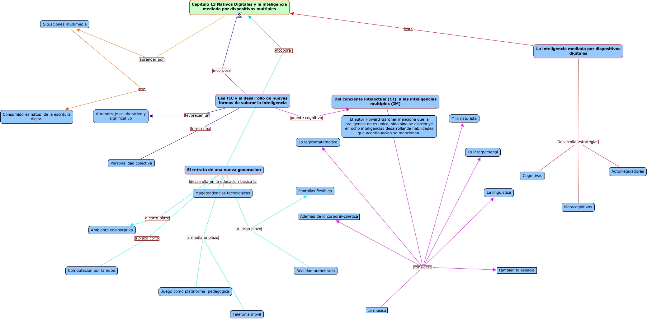
Este Cmap, tiene información relacionada con: Capitulo XIII Los nativos y la inteligancia mediada por dispositivos multiples, Del conciente intelectual (CI) a las inteligencias multiples (IM) ???? El autor Howard Gardner menciona que la inteligencia no es unica, sino sino se distribuye en ocho inteligencias desarrollande habilidades que acontinuacion se mencionan:, El retrato de una nueva generacion a corto plazo Ambiente colaborativo, Del conciente intelectual (CI) a las inteligencias multiples (IM) considera La linguistica, La inteligencia mediada por dispositivos digitales Desarrolla estrategias Autorreguladoras, Del conciente intelectual (CI) a las inteligencias multiples (IM) considera La musica, Del conciente intelectual (CI) a las inteligencias multiples (IM) considera Y lo naturista, La inteligencia mediada por dispositivos digitales esta Capitulo 13 Nativos Digitales y la inteligencia mediada por dispositivos multiples, Situaciones multimedia son Consumidores natos de la escritura digital, Del conciente intelectual (CI) a las inteligencias multiples (IM) considera Lo logicomatematico, El retrato de una nueva generacion a largo plazo Pantallas flexibles, El retrato de una nueva generacion incopora Capitulo 13 Nativos Digitales y la inteligencia mediada por dispositivos multiples, El retrato de una nueva generacion desarrolla en la educacion basica la Magatendencias tecnologicas, Las TIC y el desarrollo de nuevas formas de valorar la inteligencia forma una Personalidad colectiva, Las TIC y el desarrollo de nuevas formas de valorar la inteligencia puente cognitivo Del conciente intelectual (CI) a las inteligencias multiples (IM), El retrato de una nueva generacion a mediano plazo Telefonia movil, Las TIC y el desarrollo de nuevas formas de valorar la inteligencia fevorecen un Aprendizaje colaborativo y significativo, El retrato de una nueva generacion a largo plazo Realidad aumentada, Del conciente intelectual (CI) a las inteligencias multiples (IM) considera Ademas de lo corporal-cinetica, Del conciente intelectual (CI) a las inteligencias multiples (IM) considera Tambien lo espacial, Capitulo 13 Nativos Digitales y la inteligencia mediada por dispositivos multiples incorpora Las TIC y el desarrollo de nuevas formas de valorar la inteligencia