WARNING:
JavaScript is turned OFF. None of the links on this concept map will
work until it is reactivated.
If you need help turning JavaScript On, click here.
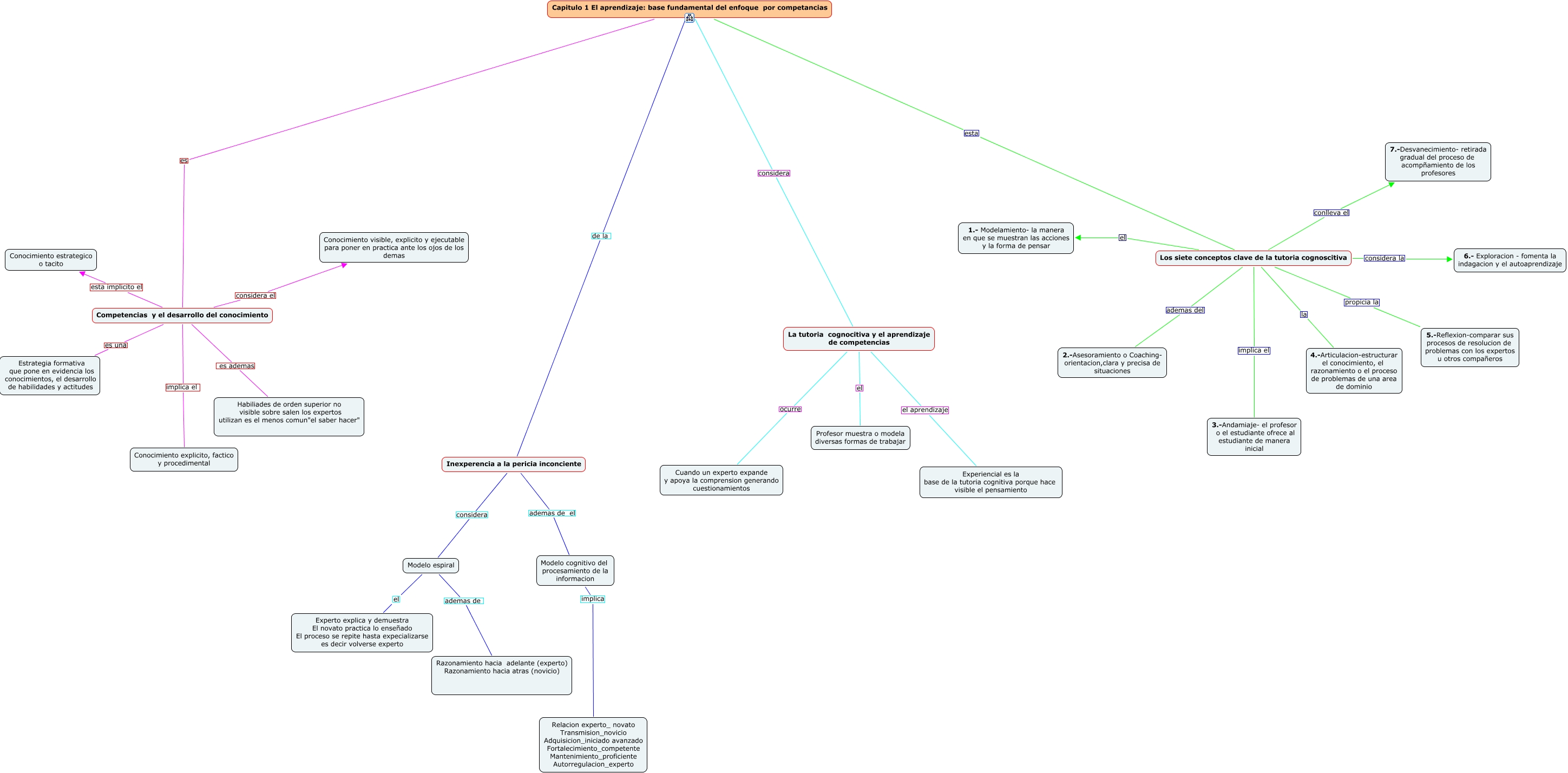
Este Cmap, tiene información relacionada con: Capitulo 1 El aprendizaj base fundamental del enfoque por competencias, Modelo cognitivo del procesamiento de la informacion implica Relacion experto_ novato Transmision_novicio Adquisicion_iniciado avanzado Fortalecimiento_competente Mantenimiento_proficiente Autorregulacion_experto, Los siete conceptos clave de la tutoria cognoscitiva conlleva el 7.-Desvanecimiento- retirada gradual del proceso de acompñamiento de los profesores, Capitulo 1 El aprendizaje: base fundamental del enfoque por competancias considera La tutoria cognocitiva y el aprendizaje de competencias, Competencias y el desarrollo del conocimiento considera el Conocimiento visible, explicito y ejecutable para poner en practica ante los ojos de los demas, Los siete conceptos clave de la tutoria cognoscitiva implica el 3.-Andamiaje- el profesor o el estudiante ofrece al estudiante de manera inicial, Competencias y el desarrollo del conocimiento es una Estrategia formativa que pone en evidencia los conocimientos, el desarrollo de habilidades y actitudes, La tutoria cognocitiva y el aprendizaje de competencias el aprendizaje Experiencial es la base de la tutoria cognitiva porque hace visible el pensamiento, Competencias y el desarrollo del conocimiento esta implicito el Conocimiento estrategico o tacito, Capitulo 1 El aprendizaje: base fundamental del enfoque por competancias de la Inexperencia a la pericia inconciente, Capitulo 1 El aprendizaje: base fundamental del enfoque por competancias es Competencias y el desarrollo del conocimiento, Los siete conceptos clave de la tutoria cognoscitiva considera la 6.- Exploracion - fomenta la indagacion y el autoaprendizaje, Los siete conceptos clave de la tutoria cognoscitiva propicia la 5.-Reflexion-comparar sus procesos de resolucion de problemas con los expertos u otros compañeros, Los siete conceptos clave de la tutoria cognoscitiva el 1.- Modelamiento- la manera en que se muestran las acciones y la forma de pensar, Capitulo 1 El aprendizaje: base fundamental del enfoque por competancias esta Los siete conceptos clave de la tutoria cognoscitiva, Inexperencia a la pericia inconciente considera Modelo espiral, Modelo espiral ademas de Razonamiento hacia adelante (experto) Razonamiento hacia atras (novicio), Inexperencia a la pericia inconciente ademas de el Modelo cognitivo del procesamiento de la informacion, Los siete conceptos clave de la tutoria cognoscitiva la 4.-Articulacion-estructurar el conocimiento, el razonamiento o el proceso de problemas de una area de dominio, La tutoria cognocitiva y el aprendizaje de competencias el Profesor muestra o modela diversas formas de trabajar, La tutoria cognocitiva y el aprendizaje de competencias ocurre Cuando un experto expande y apoya la comprension generando cuestionamientos