WARNING:
JavaScript is turned OFF. None of the links on this concept map will
work until it is reactivated.
If you need help turning JavaScript On, click here.
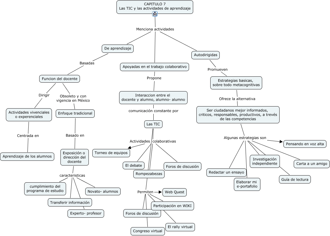
Este Cmap, tiene información relacionada con: CAPITULO 7, Enfoque tradicional Basado en Exposición o dirección del docente, Las TIC Actividades colaborativas El debate, Funcion del docente Obsoleto y con vigencia en México Enfoque tradicional, Las TIC Permiten Congreso virtual, CAPITULO 7 Las TIC y las actividades de aprendizaje Menciona actividades Apoyadas en el trabajo colaborativo, CAPITULO 7 Las TIC y las actividades de aprendizaje Menciona actividades De aprendizaje, De aprendizaje Basadas Funcion del docente, Autodirigidas Promueven Estrategias basicas, sobre todo metacognitivas, Las TIC Permiten Web Quest, Funcion del docente Dirigir Actividades vivenciales o experenciales, Las TIC Permiten Foros de discusión, Las TIC Actividades colaborativas Torneo de equipos, Estrategias basicas, sobre todo metacognitivas Ofrece la alternativa Ser ciudadanos mejor informados, criticos, responsables, productivos, a trevés de las competencias, Ser ciudadanos mejor informados, criticos, responsables, productivos, a trevés de las competencias Algunas estrategias son Pensando en voz alta, Las TIC Actividades colaborativas Rompezabezas, Exposición o dirección del docente caracteristicas Novato- alumnos, Actividades vivenciales o experenciales Centrada en Aprendizaje de los alumnos, Las TIC Actividades colaborativas Foros de discusión, Ser ciudadanos mejor informados, criticos, responsables, productivos, a trevés de las competencias Algunas estrategias son Guía de lectura, Exposición o dirección del docente caracteristicas Experto- profesor