WARNING:
JavaScript is turned OFF. None of the links on this concept map will
work until it is reactivated.
If you need help turning JavaScript On, click here.
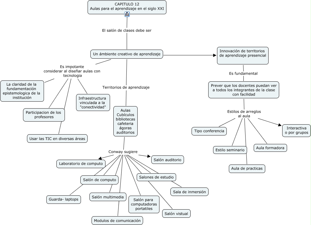
Este Cmap, tiene información relacionada con: CAPITULO 12, Aulas Cubículos bibliotecas cafeteria ágoras auditorios Conway sugiere Salón auditorio, Prever que los docentes puedan ver a todos los integrantes de la clase con facilidad Estilos de arreglos al aula Aula de practicas, Aulas Cubículos bibliotecas cafeteria ágoras auditorios Conway sugiere Guarda- laptops, Aulas Cubículos bibliotecas cafeteria ágoras auditorios Conway sugiere Modulos de comunicación, Aulas Cubículos bibliotecas cafeteria ágoras auditorios Conway sugiere Salón multimedia, Prever que los docentes puedan ver a todos los integrantes de la clase con facilidad Estilos de arreglos al aula Tipo conferencia, Aulas Cubículos bibliotecas cafeteria ágoras auditorios Conway sugiere Salón para computadoras portatiles, Aulas Cubículos bibliotecas cafeteria ágoras auditorios Conway sugiere Sala de inmersión, Aulas Cubículos bibliotecas cafeteria ágoras auditorios Conway sugiere Laboratorio de computo, Un ámbiente creativo de aprendizaje ???? Innovación de territorios de aprendizaje presencial, Aulas Cubículos bibliotecas cafeteria ágoras auditorios Conway sugiere Salón vistual, Aulas Cubículos bibliotecas cafeteria ágoras auditorios Conway sugiere Salones de estudio, Prever que los docentes puedan ver a todos los integrantes de la clase con facilidad Estilos de arreglos al aula Interactiva o por grupos, Prever que los docentes puedan ver a todos los integrantes de la clase con facilidad Estilos de arreglos al aula Aula formadora, CAPITULO 12 Aulas para el aprendizaje en el siglo XXI El salón de clases debe ser Un ámbiente creativo de aprendizaje, Un ámbiente creativo de aprendizaje Es impotante considerar al diseñar aulas con tecnologia Participacion de los profesores, Prever que los docentes puedan ver a todos los integrantes de la clase con facilidad Estilos de arreglos al aula Estilo seminario, Un ámbiente creativo de aprendizaje Es impotante considerar al diseñar aulas con tecnologia Infraestructura vinculada a la "conectividad", Innovación de territorios de aprendizaje presencial Es fundamental Prever que los docentes puedan ver a todos los integrantes de la clase con facilidad, Un ámbiente creativo de aprendizaje Es impotante considerar al diseñar aulas con tecnologia La claridad de la fundamentación epistemologica de la institución