WARNING:
JavaScript is turned OFF. None of the links on this concept map will
work until it is reactivated.
If you need help turning JavaScript On, click here.
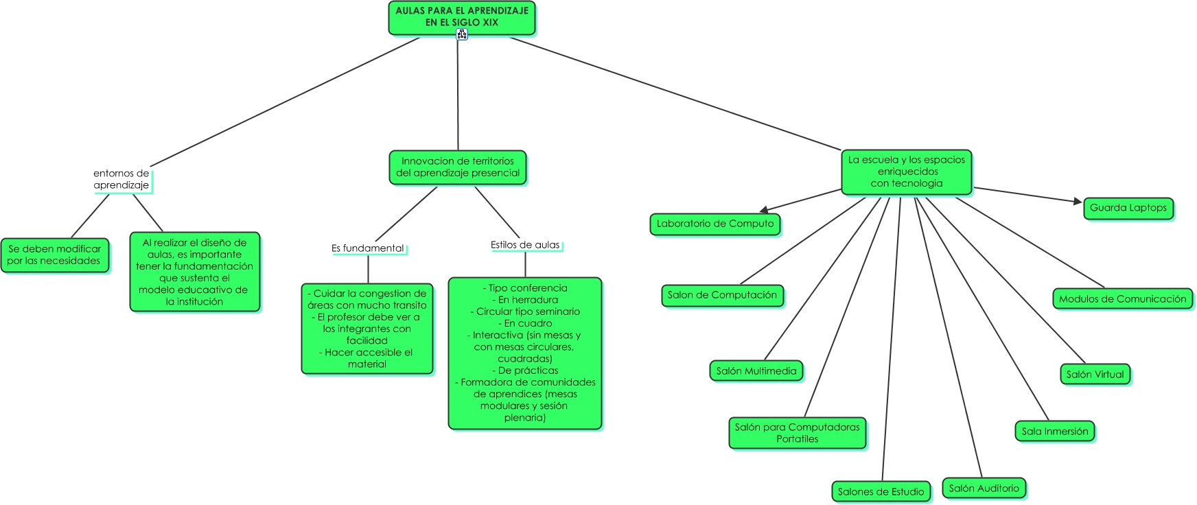
Este Cmap, tiene información relacionada con: CAPITULO 2.12, AULAS PARA EL APRENDIZAJE EN EL SIGLO XIX entornos de aprendizaje Al realizar el diseño de aulas, es importante tener la fundamentación que sustenta el modelo educaativo de la institución, La escuela y los espacios enriquecidos con tecnologia ???? Salón para Computadoras Portatiles, La escuela y los espacios enriquecidos con tecnologia ???? Salón Multimedia, La escuela y los espacios enriquecidos con tecnologia ???? Sala Inmersión, AULAS PARA EL APRENDIZAJE EN EL SIGLO XIX ???? Innovacion de territorios del aprendizaje presencial, AULAS PARA EL APRENDIZAJE EN EL SIGLO XIX ???? La escuela y los espacios enriquecidos con tecnologia, La escuela y los espacios enriquecidos con tecnologia ???? Laboratorio de Computo, La escuela y los espacios enriquecidos con tecnologia ???? Salón Auditorio, Innovacion de territorios del aprendizaje presencial Estilos de aulas - Tipo conferencia - En herradura - Circular tipo seminario - En cuadro - Interactiva (sin mesas y con mesas circulares, cuadradas) - De prácticas - Formadora de comunidades de aprendices (mesas modulares y sesión plenaria), La escuela y los espacios enriquecidos con tecnologia ???? Guarda Laptops, La escuela y los espacios enriquecidos con tecnologia ???? Salon de Computación, La escuela y los espacios enriquecidos con tecnologia ???? Modulos de Comunicación, La escuela y los espacios enriquecidos con tecnologia ???? Salones de Estudio, AULAS PARA EL APRENDIZAJE EN EL SIGLO XIX entornos de aprendizaje Se deben modificar por las necesidades, Innovacion de territorios del aprendizaje presencial Es fundamental - Cuidar la congestion de áreas con mucho transito - El profesor debe ver a los integrantes con facilidad - Hacer accesible el material, La escuela y los espacios enriquecidos con tecnologia ???? Salón Virtual