WARNING:
JavaScript is turned OFF. None of the links on this concept map will
work until it is reactivated.
If you need help turning JavaScript On, click here.
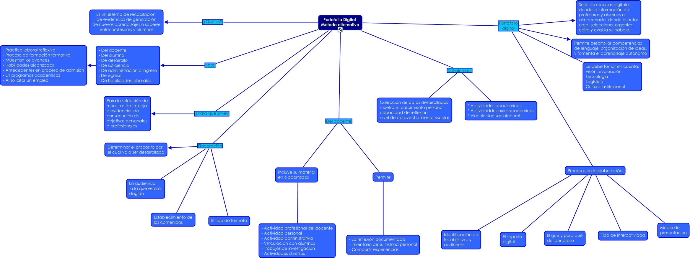
Este Cmap, tiene información relacionada con: CAPITULO 2.10, Portafolio Digital Método alternativo Del docente incluye su material en 6 apartados, Portafolio Digital Método alternativo Elaboración El tipo de formato, Portafolio Digital Método alternativo Portafolio digital Se debe tomar en cuenta: visión, evaluación Tecnología Logística Cultura institucional, Portafolio Digital Método alternativo Portafolio digital Procesos en la elaboración, Portafolio Digital Método alternativo Elaboración La audiencia a la que estará dirigido, Portafolio Digital Método alternativo Portafolio digital Permite desarrollar competencias de lenguaje, organización de ideas, y fomenta el aprendizaje autónomo, Procesos en la elaboración ???? Identificación de los objetivos y audiencia, Portafolio Digital Método alternativo Elaboración Establecimiento de los contenidos, Portafolio Digital Método alternativo ¿Para qué sirve? Para la selección de muestras de trabajo o evidencias de consecución de objetivos personales o profesionales, Portafolio Digital Método alternativo Del alumno * Actividades academicas * Actividaddes extraacademicas * Vinculacion sociolaboral., Portafolio Digital Método alternativo ¿Qué es? Es un sistema de recopilacion de evidencias de genaración de nuevos aprendizajes o saberes entre profesores y alumnos, Procesos en la elaboración ???? Medio de presentación, - Del docente - Del alumno - De desarrollo - De suficiencia - De administración o ingreso . De egreso - De habilidades laborales ???? - Práctica laboral reflexiva - Proceso de formación formativa - MUestran los avances - Habilidades alcanzadas - Antecedentes en proceso de admisión - En programas académicos - Al solicitar un empleo, Portafolio Digital Método alternativo Del alumno Colección de datos desarrollados muetra su crecimiento personal capacidad de reflexion nivel de aprovechamiento escolar, incluye su material en 6 apartados ???? - Actividad profesional del docente - Actividad personal - Actividad administrativa - VInculación con alumnos - Trabajos de investigación - Actividades diversas, Portafolio Digital Método alternativo Elaboración Determinar el propósito por el cual va a ser desarrollado, Portafolio Digital Método alternativo tipos - Del docente - Del alumno - De desarrollo - De suficiencia - De administración o ingreso . De egreso - De habilidades laborales, Permite ???? - La reflexión documentada - Inventario de su historia personal - Compartir experiencias, Portafolio Digital Método alternativo Del docente Permite, Procesos en la elaboración ???? Tipo de interactividad