WARNING:
JavaScript is turned OFF. None of the links on this concept map will
work until it is reactivated.
If you need help turning JavaScript On, click here.
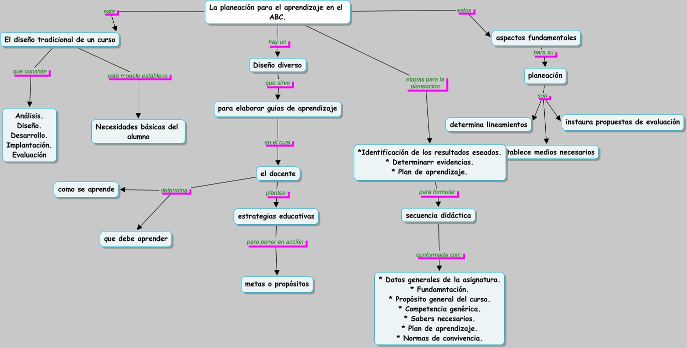
Este Cmap, tiene información relacionada con: Capitulo 1.5, el docente determina como se aprende, planeación son establece medios necesarios, *Identificación de los resultados eseados. * Determinarr evidencias. * Plan de aprendizaje. para formular secuencia didáctica, El diseño tradicional de un curso que consiste Análisis. Diseño. Desarrollo. Implantación. Evaluación, el docente plantea estrategias educativas, El diseño tradicional de un curso este modelo establece Necesidades básicas del alumno, La planeación para el aprendizaje en el ABC. esta El diseño tradicional de un curso, La planeación para el aprendizaje en el ABC. estos aspectos fundamentales, La planeación para el aprendizaje en el ABC. etapas para la planeación *Identificación de los resultados eseados. * Determinarr evidencias. * Plan de aprendizaje., planeación son instaura propuestas de evaluación, planeación son determina lineamientos, aspectos fundamentales para su planeación, estrategias educativas para poner en acción metas o propósitos, para elaborar guias de aprendizaje en el cual el docente, La planeación para el aprendizaje en el ABC. hay un Diseño diverso, el docente determina que debe aprender, Diseño diverso que sirve para elaborar guias de aprendizaje, secuencia didáctica conformada con: * Datos generales de la asignatura. * Fundamntación. * Propósito general del curso. * Competencia genérica. * Sabers necesarios. * Plan de aprendizaje. * Normas de convivencia.