WARNING:
JavaScript is turned OFF. None of the links on this concept map will
work until it is reactivated.
If you need help turning JavaScript On, click here.
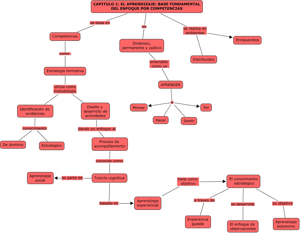
Este Cmap, tiene información relacionada con: CAPITULO 1 EL APRENDIZAJE BASE FUNDAMENTAL DEL ENFOQUE POR COMPETENCIAS, Tutoría cognitiva es parte de Aprendizaje social, Aprendizaje experiencial tiene como objetivo El conocimiento estratégico, CAPITULO 1: EL APRENDIZAJE: BASE FUNDAMENTAL DEL ENFOQUE POR COMPETENCIAS se realiza en ambientes Distribuidos, CAPITULO 1: EL APRENDIZAJE: BASE FUNDAMENTAL DEL ENFOQUE POR COMPETENCIAS se realiza en ambientes Enriquecidos, Estrategia formativa utiliza como metodología Diseño y desarrollo de actividades, El conocimiento estratégico se desarrolla El enfoque de observaciones, Competencias como Estrategia formativa, Diseño y desarrollo de actividades dando un enfoque al Proceso de acompañamiento, Identificación de evidencias conocimiento De dominio, El conocimiento estratégico su objetivo Aprendizaje autonomo, Estrategia formativa utiliza como metodología Identificación de evidencias, APRENDER a Pensar, CAPITULO 1: EL APRENDIZAJE: BASE FUNDAMENTAL DEL ENFOQUE POR COMPETENCIAS es Dinámico, permanente y caótico, APRENDER a Hacer, Identificación de evidencias conocimiento Estrategico, El conocimiento estratégico a traves de Experiencia guiada, Dinámico, permanente y caótico entendido como un APRENDER, APRENDER a Sentir, APRENDER a Ser, Proceso de acompañamiento conocido como Tutoría cognitiva